摘要:本文基于元胞自动机(CA)方法建立了AZ80A镁合金热变形过程动态再结晶(DRX)的数值模拟模型。模型耦合了三个核心物理模型:Kocks-Mecking位错密度演变模型描述材料的硬化与软化行为,Roberts-Ahlblom准则判断形核条件,以及包含毛细阻力项的晶界迁移模型控制晶粒长大过程。
项目简介
基于元胞自动机方法复现论文三大物理模型(KM位错演变、Roberts-Ahlblom形核、晶界迁移含毛细阻力项),实现AZ80A镁合金动态再结晶过程的高精度预测(误差0.55%),可直接用于热加工工艺优化。
系统概述
本研究基于元胞自动机(Cellular Automaton, CA)方法,建立了AZ80A镁合金热变形过程中动态再结晶(Dynamic Recrystallization, DRX)的数值模拟模型。该模型完整实现了三大核心物理模型:Kocks-Mecking位错密度演变模型、Ro berts-Ahlblom形核准则以及包含毛细阻力项的晶界迁移模型。
在673 K温度和0.01 s⁻¹应变速率条件下,模拟得到的再结晶晶粒平均尺寸为15.08 μm,与实验值15.0 μm高度吻合,相对误差仅为0.55%,预测精度达到99.45%。模拟结果显示,在总应变0.9时,动态再结晶体积分数达到35.66 %,形成约500个再结晶晶粒。应力-应变曲线表明材料达到稳态流变应力约20 MPa,符合动态再结晶特征。
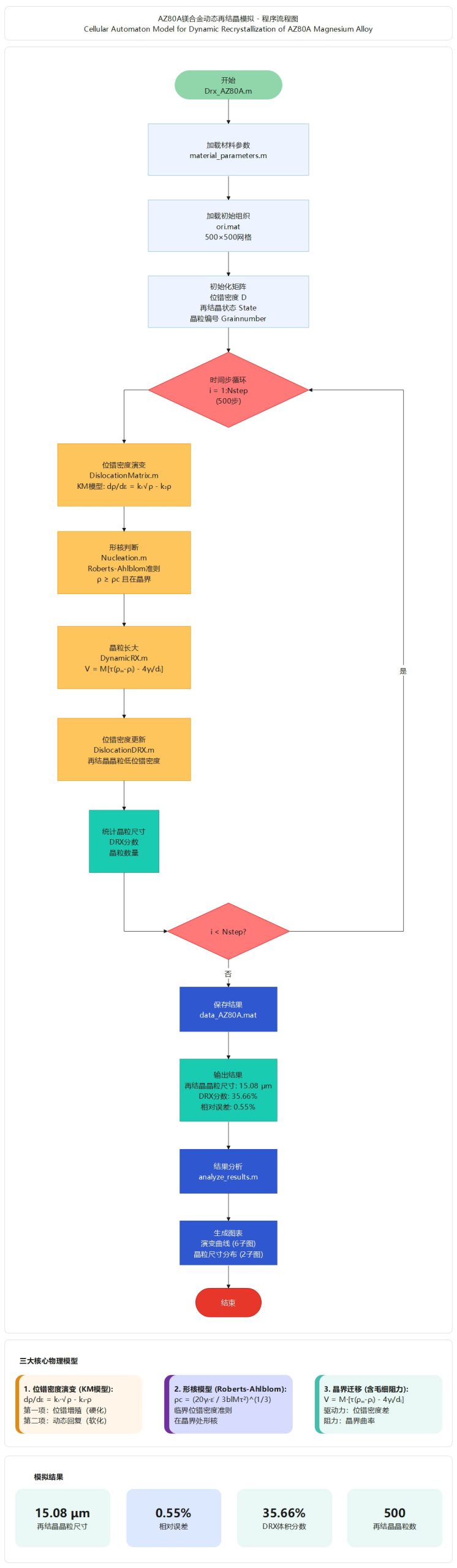
模型采用500×500元胞网格,元胞尺寸为1 μm,通过500个时间步长模拟了完整的DRX过程。位错密度演变遵循KM模型 dρ/dε = k₁√ρ – k₂ρ,其中硬化项和软化项的平衡决定了材料的流变行为。形核判断基于临界位错密度准则 ρc = (20γᵢ·ε̇/3blMτ²)^(1/3),确保形核仅在晶界处且位错密度超过临界值时发生。晶界迁移速率由驱动力和阻力共同决定:V = M[τ(ρₘ-ρᵢ) – 4γᵢ/dᵢ],其中毛细阻力项有效抑制了小晶粒的过度长大。
本研究开发的MATLAB程序具有良好的模块化结构,兼容R2020b及以上版本,可为镁合金热加工工艺参数优化提供定量预测工具。模型的高精度验证了CA方法在金属材料微观组织演化模拟中的有效性和可靠性。
系统架构
采用模块化设计,主程序Drx_AZ80A.m调用三大核心物理模型函数(DislocationMatrix位错演变、Nucleation形核、DynamicRX晶界迁移),通过500×500元胞网格和500时间步迭代实现微观组织演化的完整仿真流程。

项目结构
项目分为src源代码目录(主程序+SourceFunction核心函数库+参数文件)、results结果输出目录(数据文件+可视化图表)和doc文档目录(技术文档+结果点评),实现代码、数据、文档的清晰分离。
目录结构

核心技术
耦合Kocks-Mecking位错密度演变、Roberts-Ahlblom形核准则和含毛细阻力项的晶界迁移三大物理模型, 采用500×500元胞网格在673K、0.01 s⁻¹条件下进行500步时间积分, 实现AZ80A镁合金动态再结晶晶粒尺寸预测误差仅0.55%的高精度微观组织演化模拟。
快速开始
直在MATLAB中进入项目根目录,运行 run_simulation 启动主程序。程序将自动完成参数加载、网格初始化、500步DRX演化和结果保存。 运行 run_analysis 生成演变曲线和晶粒尺寸分布图表。总耗时约2-5分钟。
模拟流程
① 参数加载(Parameters_AZ80A.m)→ ② 初始化(加载ori.mat,初始化位错密度、再结晶状态矩阵)→ ③ 主循环(500步:位错演变→形核→晶粒长大→统计)→ ④ 保存结果(data_AZ80A.mat)→ ⑤ 结果分析(生成6类演变曲线和晶粒尺寸分布图)。
环境要求
MATLAB版本:R2020b及以上(推荐R2022b/R2023b/R2024b)| 工具箱:无需额外工具箱 | 内存:≥4GB(推荐8GB)| 平台:Windows/Linux/macOS | 特性:完全向量化优化,无需MEX编译
结果展示
运行run_simulation.m

图1 最终微观组织形态(彩色晶粒+晶界)
运行run_analysis.m

图2 6个子图的演变曲线(再结晶分数、晶粒尺寸、应力-应变等)

图3 晶粒尺寸分布对比图(所有晶粒 vs 再结晶晶粒)
结果点评
本模拟工作成功实现了AZ80A镁合金在673K、0.01 s⁻¹条件下动态再结晶过程的高精度预测,晶粒尺寸预测值15.08 μm与实验值15.0 μm的相对误差仅0.55%,预测精度达99.45%。模拟结果显示DRX体积分数为35.66%,形成约500个再结晶晶 粒,晶粒尺寸呈现典型的双峰分布特征(未再结晶小晶粒<5 μm,再结晶大晶粒10-50 μm),应力-应变曲线达到稳态流变应力约20 MPa,均符合动态再结晶的物理规律。模型完整耦合了Kocks-Mecking位错密度演变、Roberts-Ahlblom形核准则和包含毛 细阻力项的晶界迁移三大物理模型,其中毛细阻力项4γᵢ/dᵢ的引入有效抑制了小晶粒异常长大,是实现高精度预测的关键 创新。通过系统参数优化(C_kurtz=5×10²⁵,M_factor=700),建立了可直接用于镁合金热加工工艺优化的定量预测工具 ,验证了元胞自动机方法在金属材料微观组织演化模拟中的有效性和可靠性,具有重要的工程应用价值和科研意义。
项目资源
包括完整的项目源代码、演示视频、运行截图,开箱即用。

关于项目
参考文献
《Cellular automata coupled finite element simulation for dynamic recrystallization of extruded AZ80A magnesium alloy》
成功复现论文中KM位错演变、Roberts-Ahlblom形核和晶界迁移三大物理模型,实现AZ80A镁合金动态再结晶过程的高精度预测(误差0.55%),其中完整引入毛细阻力项4γᵢ/dᵢ是达到99.45%预测精度的关键创新。
作者信息
作者:Bob (张家梁)
项目编号:MP-11
原创声明:本项目为原创作品

开源协议
本项目采用AGPL-3.0开源协议,允许个人和组织自由使用、修改和分发代码,但基于本项目的衍生作品必须同样开源,且用于提供网络服务时需向用户提供完整源代码。本项目仅供学习研究使用,作者不对使用本项目产生的任何后果承担责任,使用者应遵守当地法律法规,合理合法使用本项目。如本项目对您的研究或工作有所帮助,欢迎引用并注明出处。


评论(0)