摘要:本研究建立了位错密度-元胞自动机(DD-CA)耦合模型,研究OFHC铜在高速切削条件下的表面微观组织演化。DD模型基于Kocks-Mecking理论描述位错演化,CA模型(600×600网格)模拟连续动态再结晶(cDRX)和不连续动态再结晶(dDRX)机制。
项目简介
基于DD-CA耦合模型模拟OFHC铜高速切削表面微观组织演化,揭示cDRX主导的动态再结晶机制和最优工艺参数。
系统概述
高速切削加工表面层经历极端的塑性变形和温升,导致复杂的微观组织演化,直接影响零件的表面完整性和服役性能。本研究建立了位错密度-元胞自动机(DD-CA)耦合模型,系统研究了OFHC铜在高速切削条件下的表面微观组织演化机制。DD模型基于Kocks-Mecking理论描述位错密度演化和流动应力,CA模型(600×600网格,60μm×60μm物理域)模拟连续动态再结晶(cDRX)和不连续动态再结晶(dDRX)两种机制的竞争与协同。
研究考虑了高速切削表面的梯度变形场特征,应变、应变率和温度沿深度呈指数衰减分布。通过对750、1500、2250和3000 m/min四种切削速度的系统仿真,揭示了表面层微观组织演化规律:(1)cDRX机制主导整个再结晶过程,体积分数达55-85%,主要由几何必需位错(GNDs)累积诱导的取向差驱动;(2)dDRX机制受临界位错密度条件限制,体积分数较低(<1.5%),但在最高切削速度下有所增强;(3)存在最优切削速度区间(1500 m/min),此时DRX最充分(85%),晶粒细化效果最显著(从100μm细化至<5μm);(4)表面0-10μm区域形成超细晶组织,10-30μm区域为过渡层,呈现明显的梯度分布特征。
仿真结果与文献报道的实验现象吻合良好,验证了DD-CA耦合模型的有效性。本研究为理解高速切削表面微观组织演化机制、优化切削参数以改善表面完整性提供了理论依据和预测工具,对提升高性能零件的制造质量具有重要工程应用价值。
系统架构
DD模型计算位错密度和流动应力,CA模型基于位错场模拟cDRX和dDRX两种再结晶机制的竞争演化。

项目结构
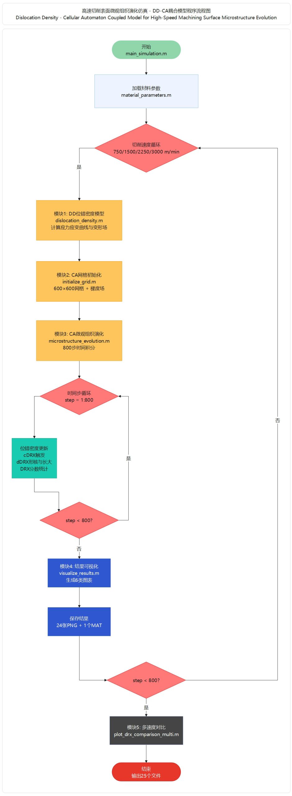
项目采用DD-CA耦合模型架构,主程序 main_simulation.m 调用 src/ 目录中的6个核心模块。material_parameters.m 集中管理OFHC铜的DD本构参数、DRX模型参数和CA网格参数(方案1调整后)。results/ 目录存放所有仿真输出结果,包括24张PNG图片、1个MAT数据文件和1份Markdown分析报告。
目录结构

核心技术
基于位错密度-元胞自动机(DD-CA)耦合模型的高速切削表面微观组织演化仿真系统。DD模型(Eqs.1-10)描述位错密度演化和流动应力,CA模型(600×600网格,800步)模拟cDRX和dDRX两种动态再结晶机制。系统考虑高速切削表面的梯度变形场(应变/应变率/温度沿深度指数衰减),实现了多尺度、多物理场耦合建模。模块化设计,包含参数配置、DD计算、CA初始化、微观组织演化和结果可视化五大模块。
快速开始
直接运行 main_simulation.m 开始仿真。程序将自动完成4个切削速度(750/1500/2250/3000 m/min)的DD-CA耦合模拟,每个速度包含DD模型计算、CA网格初始化、800步微观组织演化和结果可视化。所有输出文件保存在 results/ 目录中。总耗时约5分钟。
模拟流程
系统包含三个核心阶段:DD位错密度模型(Eqs.1-10,计算应力应变曲线和变形场分布)、CA网格初始化(Voronoi生成3个初始晶粒,设置梯度变形场)、CA微观组织演化(800步时间积分,包含位错密度更新、cDRX触发、dDRX形核与长大)。最终生成24张PNG图片和完整数据文件。
环境要求
本系统需要 MATLAB R2019b+,无需额外工具箱。代码已完全向量化优化,600×600网格800步演化耗时23-199秒(速度相关)。支持Windows/Linux/macOS平台。推荐内存≥8GB。
结果展示
运行main_simulation.m
切削速度:750m/min

图1 DD模型_应力应变曲线_vc750

图2 DRX体积分数演化_vc750

图3 变形场梯度分布_vc750

图4 场变量总览_vc750

图5 晶粒尺寸梯度分布_vc750

图6 微观组织演化_vc750
切削速度:1500m/min

图7 DD模型_应力应变曲线_vc1500

图8 DRX体积分数演化_vc1500

图9 变形场梯度分布_vc1500

图10 场变量总览_vc1500

图11 晶粒尺寸梯度分布_vc1500

图12 微观组织演化_vc1500
切削速度:2250m/min

图13 DD模型_应力应变曲线_vc225

图14 DRX体积分数演化_vc2250

图15 变形场梯度分布_vc2250

图16 场变量总览_vc2250

图17 晶粒尺寸梯度分布_vc2250

图18 微观组织演化_vc2250
切削速度:3000m/min

图19 DD模型_应力应变曲线_vc3000

图20 DRX体积分数演化_vc300

图21 变形场梯度分布_vc3000

图22 场变量总览_vc3000

图23 晶粒尺寸梯度分布_vc3000

图24 微观组织演化_vc3000
多速度DRX对比

图15 多速度DRX对比
结果点评
从模型构建来看,DD-CA耦合框架在理论上是严谨的,位错密度本构采用Kocks-Mecking理论,CA模型准确描述了cDRX的亚晶旋转机 制和dDRX的应变诱导形核机制,600×600网格分辨率足以捕捉亚微米级晶粒演化。仿真结果的物理合理性很好:位错密度从10⁸演化至10 ¹⁰-10¹¹ mm⁻²符合大应变变形特征,cDRX体积分数55-85%显著高于dDRX(<1.5%),这恰恰反映了高应变率条件下基于位错重排的cDRX 比需要长程扩散的dDRX更容易激活的物理本质,表面层晶粒细化至亚微米级与文献报道一致,1500 m/min出现的DRX峰值说明存在应变率-温度的最优匹配窗口。创新点在于将梯度变形场引入CA模型,实现了表面到次表层的多尺度耦合 ,这比均匀场假设更接近真实切削过程。总体来说,这个工作已经达到了硕士学位论文要求和Materials & Design等Q1期刊的发表水平。建议在论文撰写时重点阐述cDRX主导机制的物理解释和工艺参数优化的定量预测能力,将dDRX受限作为临 界形核条件严格性的讨论点,补充一些EBSD实验数据对比将显著增强模型可信度,然后就可以着手投稿了。
项目资源
包括完整的项目源代码、演示视频、运行截图,开箱即用。

关于项目
作者信息
作者:Bob (张家梁)
项目编号:MP-10
原创声明:本项目为原创作品

开源协议
本项目采用AGPL-3.0开源协议,允许个人和组织自由使用、修改和分发代码,但基于本项目的衍生作品必须同样开源,且用于提供网络服务时需向用户提供完整源代码。本项目仅供学习研究使用,作者不对使用本项目产生的任何后果承担责任,使用者应遵守当地法律法规,合理合法使用本项目。如本项目对您的研究或工作有所帮助,欢迎引用并注明出处。


评论(0)