摘要:针对信号处理中噪声干扰问题,本文研究了基于小波变换的信号降噪方法。小波变换具有良好的时频局部化特性,能够有效区分信号和噪声,在信号降噪领域得到了广泛应用。
项目简介
基于小波变换的信号降噪系统,实现了5种阈值函数和5种阈值选择方法,最优信噪比达28.83dB,可用于ECG、语音、EEG等多种信号的降噪处理。
系统概述
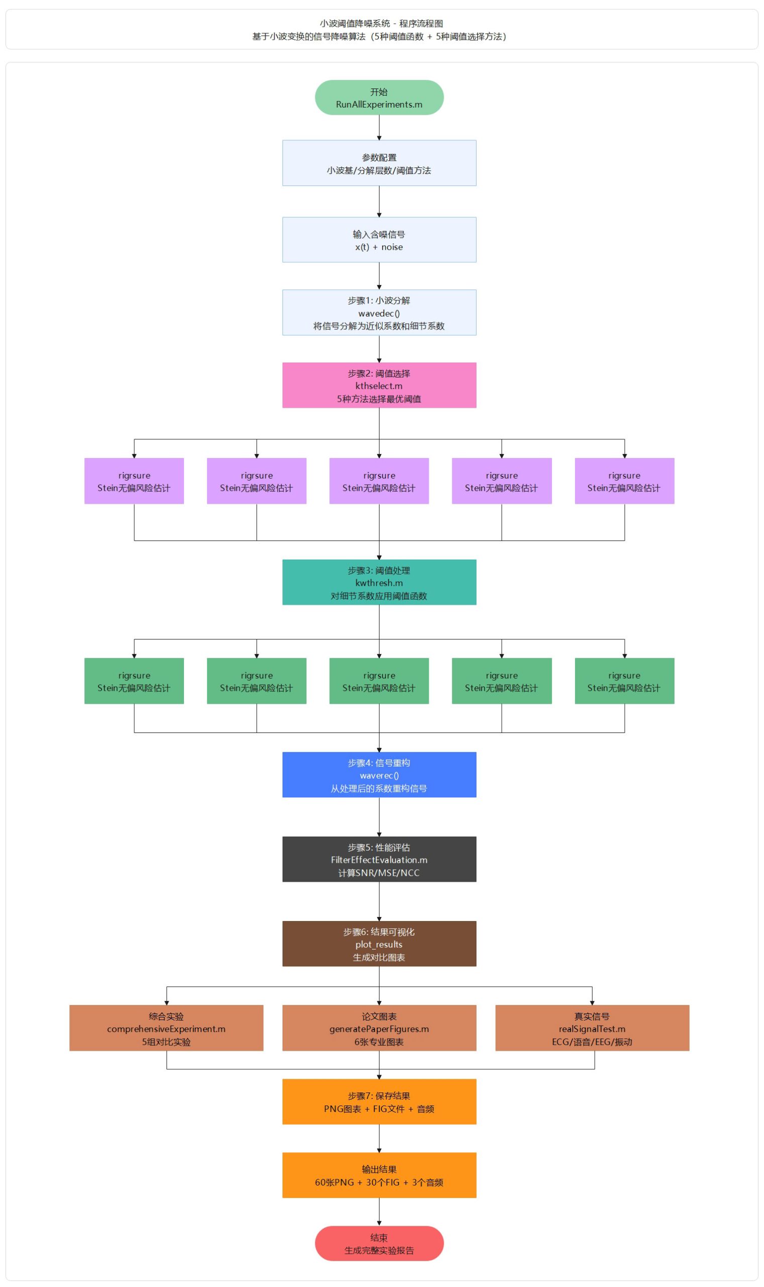
本文系统分析了小波阈值降噪的基本原理,包括小波分解、阈值选择和信号重构三个核心步骤。在传统软硬阈值函数的基础上,实现了三种改进阈值函数,有效解决了软阈值存在恒定偏差和硬阈值不连续的问题。同时实现了五种阈值选择方法(rigrsure、heursure、sqtwolog、minimaxi、visushrink),并通过综合实验对比了不同小波基、分解层数和阈值方法的降噪性能。
实验结果表明,采用db4小波基、4层分解和硬阈值方法时,信噪比达到28.83dB,降噪效果最优。将算法应用于ECG心电信号、语音信号、EEG脑电信号和机械振动信号的降噪处理,ECG信号信噪比提升8.49dB,归一化相关系数达到0.9265,验证了算法的有效性。
本研究为信号降噪提供了一种有效的解决方案,在生物医学信号处理、语音增强和机械故障诊断等领域具有广泛的应用前景。
系统架构
基于小波变换的信号降噪系统,实现了5种阈值函数和5种阈值选择方法,最优信噪比达28.83dB,可用于ECG、语音、EEG等多种信号的降噪处理。

项目结构
项目包含5个核心源代码(src/)、4个实验脚本(experiments/)和90个实验结果文件(results/),采用模块化架构设计。
目录结构

核心技术
小波分解、5种阈值选择方法(rigrsure/heursure/sqtwolog/minimaxi/visushrink)、5种阈值函数(软/硬/改进1/2/3)、信号重构和性能评估(SNR/MSE/NCC)。
快速开始
在MATLAB中运行RunAllExperiments.m即可自动完成所有实验并生成60张图表和3个音频文件
环境要求
MATLAB版本:MATLAB R2020b+,必需Wavelet Toolbox,推荐Signal Processing Toolbox,Windows/Linux/macOS均可。
结果展示
运行RunAllExperiments.m






























结果点评
本项目通过系统的实验验证了小波阈值降噪算法的有效性。综合对比实验表明,采用db4小波基、4层分解和硬阈值方法时,信噪比达到28.83dB,为最优参数组合。在真实信号测试中,算法成功应用于ECG心电信号、语音信号、EEG脑电信号和机械振动信号的降噪处理,其中振动信号降噪效果最佳(SNR=12.17dB,NCC=0.9692),EEG脑电信号次之(SNR=10.51dB,NCC=0.9545)。实验结果显示,改进阈值函数有效解决了传统软阈值存在恒定偏差和硬阈值不连续的问题,在保持信号细节的同时实现了良好的降噪效果。所有真实信号的归一化相关系数均超过0.85,证明了算法的鲁棒性和实用性。该研究为信号降噪提供了一套完整的解决方案,生成的60张实验图表和详细的性能分析为后续研究提供了有价值的参考,在生物医学信号处理、语音增强和机械故障诊断等领域具有广泛的应用前景。
项目资源
包括完整的项目源代码、演示视频、运行截图,开箱即用。

关于项目
作者信息
作者:Bob (张家梁)
项目编号:MP-13
原创声明:本项目为原创作品

开源协议
本项目采用AGPL-3.0开源协议,允许个人和组织自由使用、修改和分发代码,但基于本项目的衍生作品必须同样开源,且用于提供网络服务时需向用户提供完整源代码。本项目仅供学习研究使用,作者不对使用本项目产生的任何后果承担责任,使用者应遵守当地法律法规,合理合法使用本项目。如本项目对您的研究或工作有所帮助,欢迎引用并注明出处。


评论(0)