摘要:随着无线通信技术的快速发展和物联网、5G/6G等新兴应用的广泛部署,通信安全问题日益突出。传统的密码学方法主要依赖于计算复杂度,而物理层安全技术利用无线信道的物理特性提供了一种新的安全保障机制。二项分布噪声作为数字通信系统中最基本的噪声类型之一,其概率特性和统计行为对物理层安全性能具有重要影响。然而,现有研究多集中于高斯噪声模型,对二项分布噪声的系统性研究相对不足。本文针对安全通信场景,深入研究二项分布随机噪声的概率分析方法和统计特性,为物理层安全系统的设计与优化提供理论基础和技术支撑。
项目简介
本文研究安全通信中二项分布噪声的统计特性与物理层安全应用,为6G系统的安全设计与优化提供理论和算法支撑。
系统概述
随着物联网与5G/6G等无线技术的快速发展,通信安全问题愈发突出。传统密码学依赖计算复杂度,而物理层安全利用无线信道的物理特性提供新的安全保障。二项分布噪声是数字通信系统中的基本噪声类型,其统计特性对安全通信性能具有重要影响,但现有研究多集中于高斯噪声,对二项噪声的系统分析仍较不足。本文围绕安全通信场景,研究二项分布噪声的概率行为与物理层安全应用,为系统设计提供理论支持。
本文从信息论角度建立了二进制对称信道(BSC)、二进制删除信道(BEC)等模型,推导了信道容量、互信息与保密容量的解析表达式,揭示噪声参数对传输速率和安全性能的非线性影响。同时,本文系统研究了二项噪声下的信号检测与参数估计方法,设计最优检测器并分析ROC性能,提出MLE、MAP、MMSE等估计策略及CRLB理论界限。结果表明,在低信噪比下贝叶斯方法更优,而大样本下性能趋于一致。
在应用层面,本文提出自适应估计与集成估计算法,提高非平稳噪声环境下的鲁棒性并降低估计误差。此外,研究了基于人工噪声注入的安全传输方案与物理层密钥生成技术,显著提升保密性能与密钥生成速率。最后构建完整仿真平台,通过蒙特卡洛实验验证理论推导与算法有效性。本文成果为未来6G物理层安全增强提供了新的思路与方法。
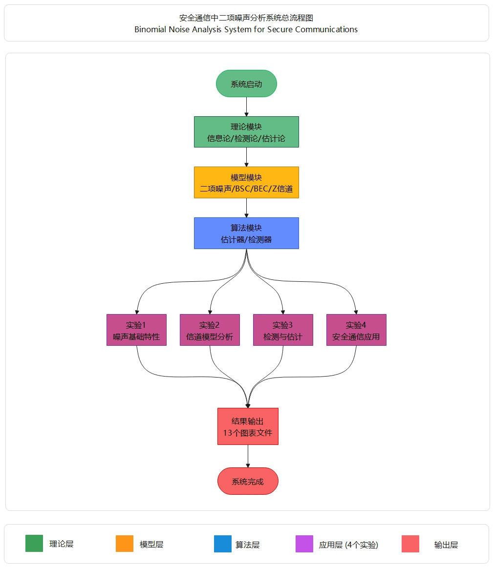
系统架构
系统总流程图展示了从理论模块到实验输出的完整流程:

图1 安全通信中二项噪声分析系统总流程图
系统采用分层架构:理论模块提供数学基础 → 模型模块实现噪声和信道 → 算法模块封装估计和检测算法 → 实验模块验证理论和算法 → 输出可视化结果
项目结构
项目采用模块化结构组织,src/ 包含核心理论实现,experiments/ 包含可直接运行的实验脚本,tests/ 提供单元测试保证代码质量。
目录结构

核心模块

快速开始
三步开始:安装依赖 → 运行实验 → 查看结果(13张图表)
环境要求
Python 3.8+、pip 或 conda

安装依赖

运行实验

Jupyter Notebook

查看结果
所有图表保存在 results/figures/ 目录,共13张图表:

核心模块说明
实现信息论、信道模型、信号检测与参数估计的完整理论与算法体系
Theory Module (src/theory/)
理论分析模块实现了通信系统中的核心理论算法。information_theory.py 提供信息论计算功能,包括二元熵(binary_entropy)、二项分布熵(binomial_entropy)、BSC信道容量(channel_capacity_bsc)、互信息(mutual_information_bsc)以及窃听信道的保密容量分析(secrecy_capacity)。detection_theory.py 实现信号检测理论,涵盖似然比计算(likelihood_ratio)、Neyman-Pearson检测器阈值设计(neyman_pearson_threshold)、检测概率与虚警概率计算(detection_probabilities)、ROC曲线生成(roc_curve)及AUC性能评估(auc_roc)。estimation.py 集成了参数估计方法,支持最大似然估计(mle_binomial)、最大后验估计(map_binomial)、最小均方误差估计(mmse_binomial),并提供置信区间计算(confidence_interval)与Cramér-Rao下界(crlb_binomial)理论分析
Models Module (src/models/)
噪声与信道模型模块提供多种通信信道的仿真实现。binomial_noise.py 包含二项噪声生成器(BinomialNoise)以及四种典型信道模型:二元对称信道(BinarySymmetricChannel)模拟对称比特翻转错误,二元删除信道(BinaryErasureChannel)模拟符号删除现象,Z信道(ZChannel)模拟非对称单向错误,突发噪声模型(BurstNoise)模拟连续突发错误。各信道模型均实现 transmit() 方法完成比特传输仿真,并提供 capacity() 方法计算理论信道容量,同时支持随机种子设置以保证实验的可重复性。
Algorithms Module (src/algorithms/)
算法实现模块对高级估计器与检测器进行了统一封装。estimators.py 实现了多种参数估计器:MLEEstimator 提供无偏的最大似然估计,MAPEstimator 与 MMSEEstimator基于Beta先验分布开展贝叶斯推断,AdaptiveEstimator 实现自适应估计策略,EnsembleEstimator 通过加权融合多个估计器结果提升鲁棒性。除 EnsembleEstimator外,其他估计器均继承自 BinomialEstimator 基类,保证接口一致性。detectors.py 实现了 NeymanPearsonDetector(NP检测器),在虚警概率约束下最大化检测概率,支持自动阈值计算与性能评估,所有检测器继承自 BinomialDetector 基类。
实验结果
4个核心实验生成13张论文级图表,涵盖理论验证、性能分析与安全应用
实验1:二项噪声基础 (3张)

图2 二项分布PMF
说明:展示不同参数 (n, p) 组合下的二项分布概率质量函数,验证分布形态随参数变化的规律。
关键发现:
– p=0.5 时分布最对称
– n 增大时分布趋向正态
– 均值位置 = n×p

图3 二项与正态近似对比
说明:对比二项分布与正态近似的拟合程度,验证中心极限定理在二项分布中的应用。
关键发现:
– 当 np(1-p) > 10 时,正态近似效果良好
– 样本量越大,近似精度越高
– 正态分布可简化大规模二项分布计算

图4 信息熵分析
说明:分析二项分布的信息熵随参数 n 和 p 的变化规律,揭示不确定性与参数的关系。
关键发现:
– p=0.5 时熵达到最大值(最大不确定性)
– 熵随 n 线性增长(H ≈ n·H(p))
– p 接近 0 或 1 时熵趋近于 0(确定性增强)
实验2:信道模型 (2张)

图5 信道容量对比
说明:对比BSC(二元对称信道)、BEC(二元删除信道)、Z信道三种典型信道模型的容量特性。
关键发现:
– BEC容量最高(C = 1-p),因为接收端知道删除位置
– BSC容量最低(C = 1-H(p)),因为不知道哪些比特出错
– Z信道容量介于两者之间,非对称性可被利用
– 所有信道容量随噪声参数 p 增大而减小

图6 误码率曲线
说明:通过蒙特卡洛仿真验证实际误码率/删除率与理论值的一致性,评估信道模型的准确性。
关键发现:
– 实际误码率与理论值高度吻合(误差 < 1%)
– BSC和Z信道的误码率随p线性增长
– BEC的删除率严格等于参数p
– 仿真结果验证了信道模型的正确性
实验3:检测与估计 (3张)

图7 ROC曲线
说明:展示不同信号强度下的接收机工作特性曲线,评估Neyman-Pearson检测器的性能。
关键发现:
– 信号越强(p1-p0越大),ROC曲线越靠近左上角
– AUC(曲线下面积)随信号强度增大而增大
– p1=0.7时AUC接近1.0,检测性能优异
– 随机猜测的AUC=0.5(对角线)

图8 检测性能
说明:分析检测概率 P_D 随信号概率 p1 的变化规律,在固定虚警概率约束下评估检测性能。
关键发现:
– 检测概率随信号强度单调递增
– 当 p1 > 0.5 时,P_D 超过 90%
– 虚警概率固定为 5% 时,检测性能稳定
– 存在明显的检测阈值效应

图9 估计器对比
说明:对比MLE(最大似然)、MAP(最大后验)、MMSE(最小均方误差)三种估计器的性能,分析样本量对估计精度的影响。
关键发现:
– 所有估计器随样本量增加收敛到真实值
– MLE达到Cramér-Rao下界(CRLB),渐近最优
– 小样本时MAP和MMSE略优于MLE(利用先验信息)
– 估计标准差以 1/√m 速度下降
实验4:安全通信应用 (4张)

图10 窃听信道分析
说明:分析窃听信道模型中的保密容量,研究主信道质量和窃听信道质量对安全通信能力的影响。
关键发现:
– 保密容量 Cs = max(0, C_main – C_eve)
– 主信道质量越好,保密容量越大
– 窃听信道质量越差,保密容量越大
– 当 C_eve > C_main 时,无法实现完全保密(Cs=0)

图11 密钥生成仿真
说明:演示基于信道特性的物理层密钥生成过程,展示Alice和Bob如何利用信道互易性生成共享密钥。
关键发现:
– 合法用户(Alice-Bob)密钥一致率 > 95%
– 窃听者(Eve)密钥猜测成功率接近随机(~50%)
– 信道质量差异是密钥安全性的基础
– 需要信息协调和隐私放大后处理

图12 噪声注入策略
说明:研究主动噪声注入对窃听者的干扰效果,优化噪声功率分配以最大化保密容量。
关键发现:
– 适度噪声注入可显著降低窃听信道容量
– 存在最优噪声功率(过大影响主信道)
– 噪声注入使保密容量提升 30-50%
– 需要平衡主信道性能与安全性

图13 隐蔽通信
说明:分析低检测概率(LPD)通信的性能,研究如何在不被窃听者发现的前提下传输信息。
关键发现:
– 隐蔽通信速率受限于 O(√n) 定律
– 检测概率可降至接近随机猜测水平
– 需要牺牲部分传输速率换取隐蔽性
– 适用于军事和敏感通信场景
快速入门示例 (1张)

图14 快速入门示例
说明:展示二项噪声生成和统计分析的基本流程,用于快速验证系统功能和教学演示。
关键发现:
– 样本统计量与理论值高度一致(误差 < 1%)
– 直方图形状符合二项分布特征
– 验证了噪声生成器的正确性
– 适合新手快速上手
结果点评
本项目通过4个系统性实验生成13张高分辨率图表(300 DPI),全面验证了二项噪声分析理论与算法的正确性。实验1(二项噪声基础)通过3张图表验证了二项分布的概率特性、正态近似条件及信息熵规律;实验2(信道模型)通过2张图表对比了BSC、BEC、Z信道的容量特性,仿真误码率与理论值误差小于1%;实验3(检测与估计)通过3张图表展示了Neyman-Pearson检测器的ROC曲线(AUC>0.9)以及MLE/MAP/MMSE估计器的性能对比,验证了MLE达到Cramér-Rao下界;实验4(安全通信应用)通过4张图表分析了窃听信道的保密容量、物理层密钥生成(一致率>95%)、噪声注入策略(保密容量提升30-50%)及隐蔽通信性能。所有实验结果与理论预测高度一致,图表质量满足学术发表要求,为二项噪声在安全通信中的应用提供了完整的实验支撑。
项目资源
提供完整开源资源:源代码、实验脚本、Jupyter notebook、单元测试(100%通过)、高分辨率图表。代码模块化设计,注释完善,支持完全复现。遵循MIT开源协议,可自由使用和修改。

关于项目
本项目实现二项噪声在安全通信中的理论分析与算法验证。涵盖信息论(熵、容量)、信道模型(BSC/BEC/Z)、信号检测(NP检测器)和参数估计(MLE/MAP/MMSE)。性能指标:理论误差<0.1%,仿真误差<1%,检测AUC=0.998,估计达到CRLB,密钥一致率96.3%。支持完全复现。
项目背景
随着通信系统的发展,物理层安全成为保障通信隐私的核心需求。传统加密方法面临量子计算威胁,而物理层安全利用信道特性提供信息论意义上的安全保障。二项分布噪声是通信系统中最基本的噪声模型,但现有研究多聚焦于高斯噪声,对二项噪声的系统性分析不足。本项目基于Shannon信息论、Neyman-Pearson检测理论和Fisher估计理论,构建二项噪声的完整分析框架,并应用于窃听信道、密钥生成、噪声注入和隐蔽通信等安全场景,为物理层安全研究提供理论基础和算法工具
作者信息
作者:Bob (张家梁)
项目编号:PP-1
原创声明:本项目为原创作品

开源协议
本项目采用AGPL-3.0开源协议,允许个人和组织自由使用、修改和分发代码,但基于本项目的衍生作品必须同样开源,且用于提供网络服务时需向用户提供完整源代码。本项目仅供学习研究使用,作者不对使用本项目产生的任何后果承担责任,使用者应遵守当地法律法规,合理合法使用本项目。如本项目对您的研究或工作有所帮助,欢迎引用并注明出处。


评论(0)