摘要:共享单车作为城市绿色出行的重要方式,其需求量的准确预测对运营调度和资源配置具有重要意义。本文基于UCI共享单车数据集,研究了基于长短期记忆网络(LSTM)的骑行需求预测方法。
项目简介
基于PyTorch构建LSTM模型,利用24小时滑动窗口对共享单车骑行需求进行时序预测,并与SVR、随机森林、RNN、GRU进行对比实验。
系统概述
共享单车作为城市绿色出行的重要方式,其需求量的准确预测对运营调度和资源配置具有重要意义。本文基于UCI共享单车数据集,研究了基于长短期记忆网络(LSTM)的骑行需求预测方法。
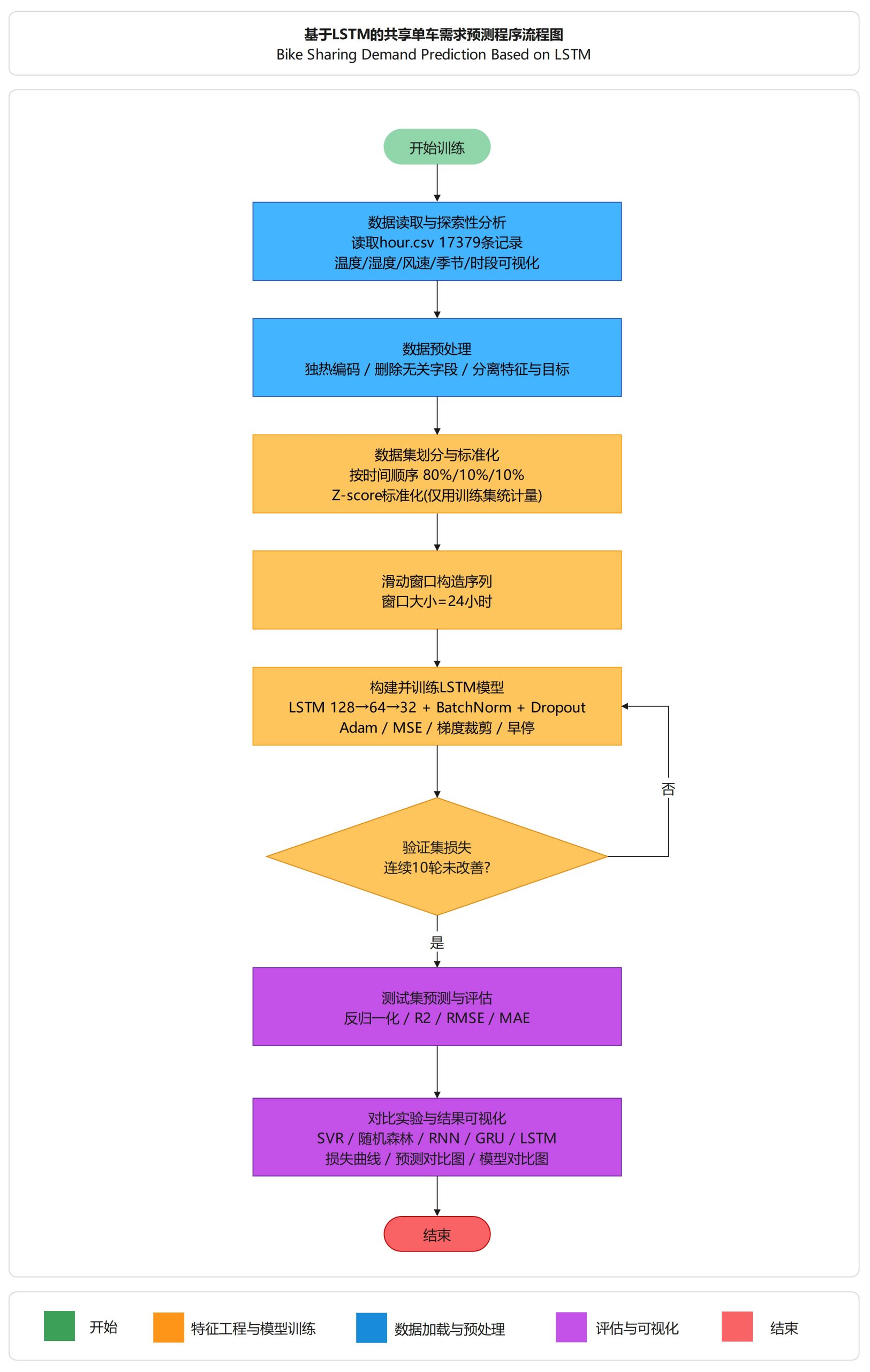
我们对17379条小时级骑行数据进行探索性分析,揭示了骑行量与季节、时段、天气等因素的关联规律。在数据预处理阶段,采用独热编码处理类别特征,对连续特征进行Z-score标准化,并严格按时间顺序划分训练集、验证集和测试集,避免数据泄露。采用24小时滑动窗口构造时间序列样本,使模型能够学习骑行量的日周期变化模式。
在模型构建方面,基于PyTorch框架设计了三层LSTM网络(128-64-32),结合批归一化和Dropout正则化防止过拟合,并引入早停机制和学习率自适应调度策略优化训练过程。同时,将LSTM与支持向量回归(SVR)、随机森林、基础RNN和GRU四种模型进行对比实验。
实验结果表明,LSTM模型在总骑行人数预测上取得了R2=0.8939、RMSE=61.21的最优表现,显著优于SVR(R2=0.5824)和随机森林(R2=0.7659)等传统机器学习方法,同时在临时用户和注册用户的预测上也均优于其他对比模型。结果验证了LSTM在共享单车需求时序预测任务中的有效性和优越性。
系统架构
数据预处理(独热编码+Z-score标准化+滑动窗口)→ 三层LSTM网络(128-64-32)训练与预测 → 多模型对比评估(R2/RMSE/MAE)

项目结构
项目包含4个Python脚本:visualization.py(探索性数据分析)、LSTM-model.py(数据预处理与LSTM模型训练)、LSTM-predict.py(模型预测与评估)、comparison.py(多模型对比实验),数据存放于data/,中间文件存放于database/,输出结果存放于result/。
目录结构

核心模块
数据经独热编码、Z-score标准化(仅用训练集统计量)和24小时滑动窗口构造为三维序列,输入三层LSTM(128→64→32,含BatchNorm+Dropout),以Adam+早停+学习率衰减训练,预测cnt/casual/registered三个目标并以R²/RMSE/MAE评估,最后与SVR、随机森林、RNN、GRU四个基线模型进行对比实验。
快速开始
依次运行python visualization.py进行数据探索,python LSTM-model.py完成预处理与模型训练,python LSTM-predict.py加载模型预测评估,python comparison.py执行多模型对比实验,所有图表和模型自动保存至result/目录。
环境要求
Python 3.8+,依赖torch、numpy、pandas、matplotlib、seaborn、scikit-learn,支持CUDA GPU加速,无GPU时自动使用CPU。
运行实验
依次运行visualization.py、LSTM-model.py、LSTM-predict.py、comparison.py,即可完成从数据探索、模型训练、预测评估到多模型对比的全部实验流程。
查看结果
所有输出图表和模型权重保存在result/目录下,包括EDA可视化、损失曲线、预测对比图和多模型对比图表
实验结果
实验结果保存在result/目录,包含LSTM模型权重model.pth及15张可视化图表(EDA分析10张、训练损失曲线1张、预测对比图1张、模型对比图3张)
结果展示
运行LSTM-model.py

图1 模型损失函数图像
运行LSTM-predict.py

图2 预测值与真实值对比图
运行comparison.py

图3 模型对比_cnt指标柱状图

图4 模型对比_R2热力图

图5 模型对比_预测曲线
运行visualization.py

图6 风速-骑行人数

图7 工作日与休息天每小时骑行人数统

图8 热力图

图9 日期-骑行人数图

图10 湿度-骑行人数图

图11 四季中每小时骑行人数统计

图12 体感温度-骑行人数图

图13 温度-骑行人数图

图14 月份-骑行人数图

图15 注册与临时用户一天中每小时骑行人数图
结果点评
LSTM模型在共享单车需求预测任务中表现优异,通过24小时滑动窗口有效捕捉了骑行数据的日周期规律;EDA分析揭示了温度与骑行人数呈正相关、高湿度和强风速抑制骑行需求、工作日呈现明显的早晚高峰双峰模式等关键特征;训练损失曲线平稳收敛且训练集与验证集差距较小,说明模型未出现严重过拟合;对比实验中LSTM在R²、RMSE、MAE三项指标上均优于SVR、随机森林、RNN和GRU,验证了深度序列模型在时序预测任务上的优势,其中传统机器学习模型因无法建模时序依赖关系表现相对较弱,而GRU作为LSTM的简化变体也取得了接近的效果。
项目资源
包括完整的项目源代码、演示视频、运行截图,开箱即用。

关于项目
本项目基于PyTorch和UCI共享单车数据集(17379条),通过独热编码、Z-score标准化和24小时滑动窗口构造序列输入,采用三层LSTM(128→64→32)预测骑行需求,并与SVR、随机森林、RNN、GRU进行对比,结果表明LSTM在R²/RMSE/MAE指标上均表现最优。。
项目背景
共享单车作为城市绿色出行的重要方式,其需求受天气、时段、季节等多因素影响且呈现复杂的非线性时序特征,准确预测骑行需求对运营商合理调度车辆、减少资源浪费具有重要意义,传统统计方法难以捕捉长期时序依赖关系,而LSTM凭借其门控机制在时间序列建模上具有天然优势,因此本项目采用LSTM构建共享单车需求预测模型。
原创论文
原创文档:基于LSTM的共享单车需求预测研究(注意:需要另外付费购买!)

作者信息
作者:Bob (张家梁)
项目编号:YP-4
原创声明:本项目为原创作品

开源协议
本项目采用AGPL-3.0开源协议,允许个人和组织自由使用、修改和分发代码,但基于本项目的衍生作品必须同样开源,且用于提供网络服务时需向用户提供完整源代码。本项目仅供学习研究使用,作者不对使用本项目产生的任何后果承担责任,使用者应遵守当地法律法规,合理合法使用本项目。如本项目对您的研究或工作有所帮助,欢迎引用并注明出处。


评论(0)