摘要:随着风电装机容量的不断增加,风电功率预测在电力系统调度运行、新能源消纳以及电网安全稳定控制中发挥着重要作用。由于风电输出受风速、风向、温度、气压、湿度等多种因素共同影响,具有较强的随机性、波动性和非线性特征,传统预测方法难以获得较高精度。因此,研究高效且准确的风电功率预测方法具有重要的理论意义和工程应用价值。
项目简介
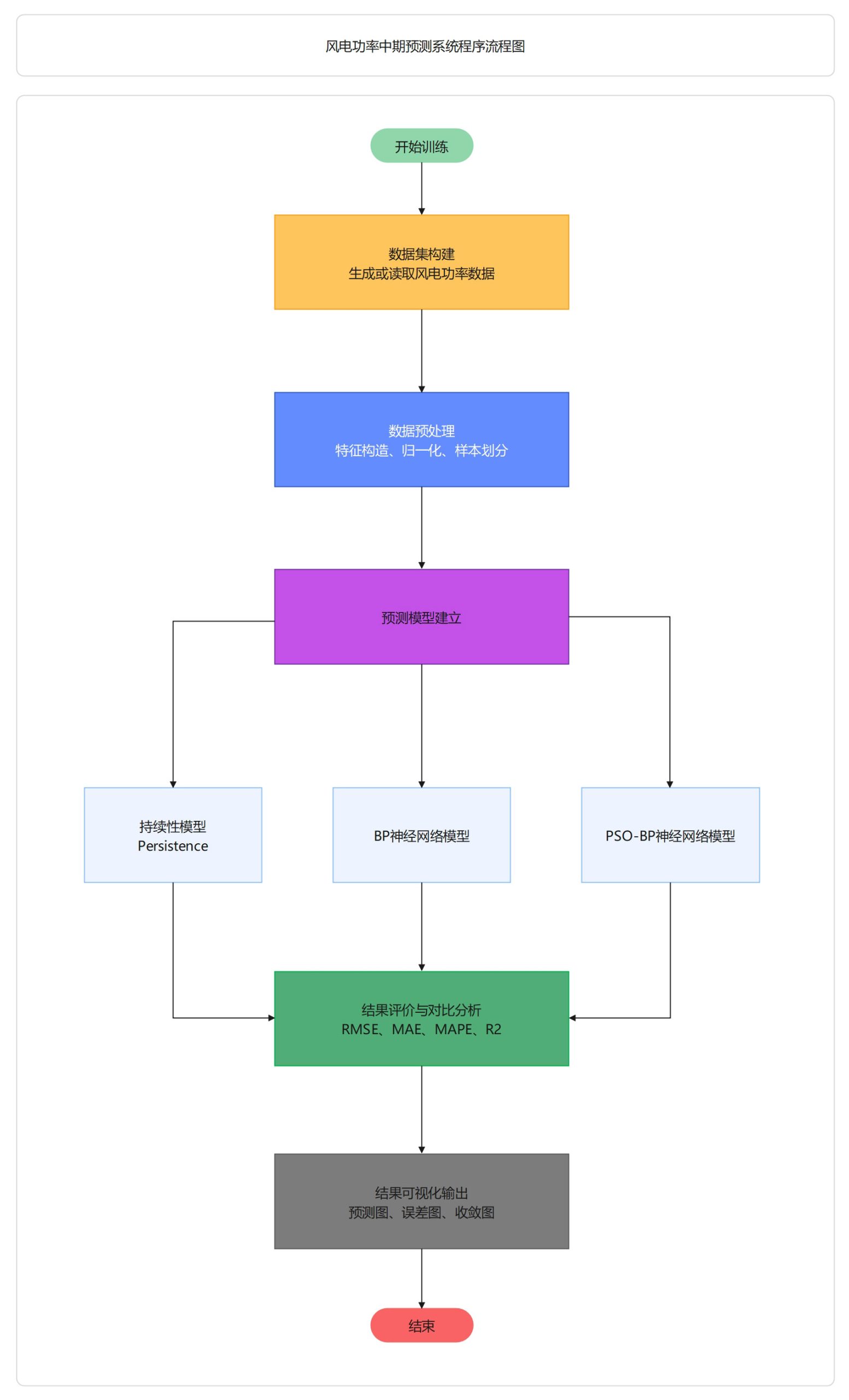
本项目基于MATLAB实现了风电功率中期预测系统,构建了Persistence、BP神经网络和PSO-BP神经网络模型,并完成了预测结果的对比分析。
系统概述
本文以风电功率中期预测为研究对象,结合风电场运行机理与主要气象影响因素,构建了包含风速、风向、温度、气压、湿度、历史功率等变量的仿真数据集,并对数据进行了归一化处理。在此基础上,建立了持续性预测模型、BP神经网络预测模型以及PSO-BP神经网络预测模型。其中,BP神经网络用于刻画输入特征与风电功率之间的非线性映射关系,粒子群算法用于优化BP神经网络的初始权值和阈值,以提高模型的预测性能。
本文基于MATLAB平台完成了风电功率预测系统的设计与实现,并采用RMSE、MAE、MAPE和R²作为模型评价指标,对不同预测模型的性能进行了对比分析。实验结果表明,持续性模型的预测效果最差,普通BP神经网络模型能够显著提升预测精度,而PSO-BP神经网络模型在RMSE、MAE、MAPE以及R²等指标上整体优于普通BP神经网络模型,说明粒子群优化策略能够在一定程度上提高风电功率中期预测的准确性和稳定性。
研究结果表明,粒子群算法能够有效改善BP神经网络初始权值敏感、易陷入局部最优等问题,增强模型的综合预测能力。本文所构建的PSO-BP风电功率预测方法对风电功率中期预测研究具有一定参考价值。但由于本文采用的是仿真构建数据集,后续研究仍可进一步结合真实风电场运行数据,对模型结构优化、参数调整及实际工程应用效果进行更深入研究。
系统架构
本项目基于MATLAB实现了风电功率中期预测系统,构建了Persistence、BP神经网络和PSO-BP神经网络模型,并完成了预测结果的对比分析。

数据集构建
由于真实风电场运行数据获取存在一定困难,本文结合风电场运行机理及风电功率变化规律,构建了用于风电功率中期预测研究的仿真数据集。数据集中主要包含风速、风向、温度、气压、湿度以及历史功率等影响因素,并以风电场输出功率作为预测目标。在数据生成过程中,综合考虑了风机功率曲线、空气密度修正、机组可利用率、尾流损失、限电因素以及随机扰动等影响,使构建的数据集在整体上能够较好反映风电功率的随机性、波动性和非线性特征。为了增强时间序列预测能力,本文进一步引入前一时刻和前两时刻功率等滞后特征,形成完整的风电功率预测样本集,为后续BP神经网络和PSO-BP神经网络模型的建立与实验分析提供数据基础。
数据预处理
为提高模型训练效果和预测精度,本文对构建的数据集进行了预处理。首先,按照时间顺序整理样本,以满足时间序列预测要求。其次,将风向变量转换为正弦和余弦形式,避免角度周期性带来的数值突变问题。然后,将风速、风向、温度、气压、湿度及历史功率等变量作为模型输入,当前时刻风电功率作为模型输出。为减小不同量纲对训练过程的影响,采用最小-最大归一化方法对输入输出数据进行处理。最后,按照时间顺序将样本划分为训练集、验证集和测试集,用于模型训练、参数优化和性能评价。
BP神经网络模型建立
BP神经网络是一种具有自学习能力和非线性映射能力的多层前馈神经网络,能够较好地处理风电功率预测中复杂的非线性关系。因此,本文选取BP神经网络作为基础预测模型。所建立的网络主要由输入层、隐含层和输出层组成,其中输入层节点数由输入特征维数决定,输出层节点数为1,对应风电功率预测值。隐含层节点数依据实验经验设定,隐含层采用非线性激活函数,输出层采用线性激活函数。训练过程中,网络通过误差反向传播算法不断调整权值和阈值,并利用训练集、验证集和测试集分别完成模型训练、参数优化和性能评价。最终,BP神经网络模型作为风电功率预测的基准模型,为后续PSO-BP模型研究提供对照基础
PSO-BP神经网络模型建立
PSO-BP神经网络是在BP神经网络基础上引入粒子群算法优化得到的预测模型。针对传统BP神经网络易受初始权值和阈值影响、收敛速度较慢以及容易陷入局部最优等问题,本文采用粒子群算法对其初始参数进行优化。具体而言,首先利用粒子群算法对网络权值和阈值进行全局搜索,得到较优初始参数;然后将优化结果赋给BP神经网络,并通过误差反向传播算法进一步训练。该模型在输入输出结构上与BP神经网络保持一致,输入为风速、风向、温度、气压、湿度及历史功率等特征,输出为风电功率预测值。通过PSO优化后,模型的预测精度和稳定性得到进一步提升。
项目结构
本项目主要包括数据集、源代码和结果文件三部分。其中,data 文件夹用于存放风电功率数据集,src 文件夹用于存放数据处理和模型实现代码,results 文件夹用于保存实验结果和图表。该结构能够满足风电功率中期预测模型的运行与分析需求。
核心技术
本项目的核心技术主要包括风电功率数据预处理、BP神经网络建模、粒子群算法优化以及预测结果评价分析。首先,对风电功率数据进行特征构造、归一化和样本划分处理;其次,利用BP神经网络建立风电功率预测模型;然后,引入粒子群算法对BP神经网络的初始权值和阈值进行优化,构建PSO-BP预测模型;最后,采用RMSE、MAE、MAPE和R²等指标对模型预测效果进行评价与对比分析。
快速开始
首先运行数据生成脚本,完成风电功率仿真数据集构建;然后运行主程序,系统将自动完成数据预处理、Persistence模型、BP神 经网络模型和PSO-BP神经网络模型的训练与预测,并输出结果表和相关图像。主要运行命令如下: run(‘..\src\main_bp_pso_bp.m’) 运行结束后,可在 results 文件夹中查看实验结果和图表。
环境要求
本项目基于 MATLAB 开发,需具备神经网络工具箱支持,能够完成数据处理、模型训练和结果可视化。
结果展示
运行src\main_bp_pso_bp.m

图1 BP神经网络预测结果图

图2 PSO-BP神经网络预测结果图

图3 三种模型误差指标对比图

图4 粒子群算法收敛曲线图

图5 真实值与预测值散点对比
结果点评
实验结果表明,三种模型在风电功率中期预测中的性能存在明显差异,其中持续性模型预测效果最差,BP神经网络模型能够显著提 高预测精度,而PSO-BP神经网络模型整体表现最好。由评价指标可知,持续性模型的RMSE、MAE和MAPE均较大,R²较低,说明其难 以有效刻画风电功率的复杂变化规律;相比之下,BP神经网络能够较好地学习输入特征与风电功率之间的非线性关系,预测性能明 显提升;在此基础上,PSO-BP神经网络通过粒子群算法优化BP网络初始权值和阈值,使RMSE、MAE、MAPE进一步减小,R²进一步提 高,表明其在预测精度和稳定性方面优于普通BP神经网络。因此,三种模型的综合性能排序为 PSO-BP > BP > Persistence,验证了粒子群优化神经网络在风电功率中期预测中的有效性。
项目资源
包括完整的项目源代码、演示视频、运行截图,开箱即用。

关于项目
原创论文
原创论文:基于粒子群优化BP神经网络的风电功率中期预测研究 注意:需要另外付费购买!

作者信息
作者:Bob (张家梁)
项目编号:MP-15
原创声明:本项目为原创作品

开源协议
本项目采用AGPL-3.0开源协议,允许个人和组织自由使用、修改和分发代码,但基于本项目的衍生作品必须同样开源,且用于提供网络服务时需向用户提供完整源代码。本项目仅供学习研究使用,作者不对使用本项目产生的任何后果承担责任,使用者应遵守当地法律法规,合理合法使用本项目。如本项目对您的研究或工作有所帮助,欢迎引用并注明出处。


评论(0)