摘要:海浪的数值建模与三维可视化仿真在海洋工程、船舶设计及海上作业安全评估等领域具有重要的应用价值。针对二级海况(有义波高约 1.0 m、风速约7 m/s)条件下的不规则海浪模拟需求,本文提出了一种基于Pierson-Moskowitz(PM)波谱与SWAP方向扩散函数相结合 的三维海面数值建模方法。

项目简介

基于PM波谱和SWAP方向扩散函数的三维不规则海浪数值建模与交互式可视化仿真系统。

系统概述

本文采用PM波谱描述海浪的频率能量分布,利用SWAP方向扩散函数刻画波浪能量在方向上的展布特征。在频率域上将波谱离散为50个频 率分量(0.2~3.0 rad/s),在方向域上离散为36个方向分量(-π/2~π/2),通过深水色散关系将频率转换为波数,结合随机相位实现 多谐波线性叠加,最终生成时变的三维海面高度场。

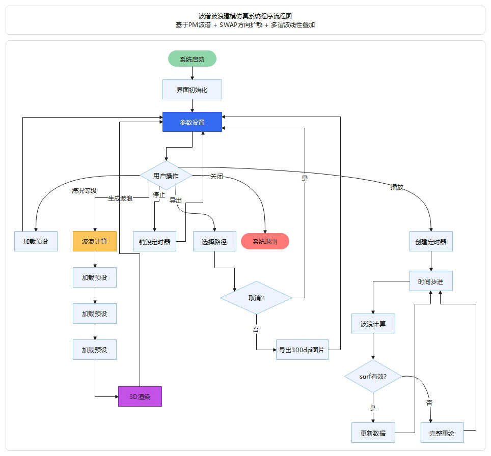
基于MATLAB平台开发了交互式仿真系统,支持海况等级选择、风速与波高参数调节、主浪向设置及网格分辨率配置。系统采用surf曲面绘制、Gouraud光照模型及jet色图实现三维海面的实时渲染,并通过定时器驱动的逐帧更新机制实现波浪动画播放。仿真结果表明,在二级海况参数设定下,生成的海面波高分布合理,波浪传播方向与主浪向一致,海面形态符合不规则波浪的随机特征。

本文方法计算简洁、物理意义明确,能够直观地再现二级海况下的三维海面形态与动态演化过程,可为海洋工程仿真及相关教学研究提供参考。

系统架构

系统采用计算与显示分离的双模块架构,wave_simulation负责基于PM波谱与SWAP扩散的海面数值计算,wave_gui负责参数交互与三维实时渲染。

项目结构

项目由核心计算函数wave_simulation.m和交互式GUI主程序wave_gui.m两个文件组成,前者封装波谱计算与海面叠加算法,后者实现参数控制、动画播放与图片导出功能。

核心技术

核心技术基于PM波谱与SWAP方向扩散函数的多谐波线性叠加方法:首先利用PM谱将海浪能量按频率分布离散为50个分量,再通过SWAP函数将各频率分量的能量在36个方向上展布,经深水色散关系将频率转换为波数后,结合均匀分布的随机相位对1800个谐波分量进行余弦叠加,生成空间二维、时间演化的不规则海面高度场;可视化方面采用surf曲面配合Gouraud光照与interp着色实现三维渲染,通过定时器以0.15s间隔驱动时间步进并仅更新ZData/CData实现高效动画刷新。

快速开始

在MATLAB命令窗口输入wave_gui启动系统,选择”2级-小浪(1.0m)”海况等级自动加载参数,点击”生成波浪”查看静态三维海面,点击”播放”观看动态演化,点击”导出图片”保存为PNG或JPG。

环境要求

需要MATLAB R2020b及以上版本,支持uifigure、uiaxes及exportgraphics函数。

结果展示

运行wave_gui.m

图1 1级-轻浪

图2 2级-小浪

图3 3级-中浪

图4 4级-大浪

图5 5级-巨浪

图6 6级-狂浪

图7 7级-怒涛

结果点评

仿真结果显示,在二级海况参数(Hs=1.0 m、风速7 m/s)下,生成的三维海面波高范围在±0.5 m左右波动,波峰与波谷分布随机且无明显周期性重复,符合不规则海浪的统计特征;海面波纹沿主浪向呈现清晰的传播趋势,方 向扩散效果使波浪在横向上具有合理的展布宽度,整体形态自然真实;动画播放过程中海面演化连续平滑,无跳帧或撕裂现象,128×128网格下渲染帧率流畅,满足实时交互需求。

项目资源

包括完整的项目源代码、演示视频、运行截图,开箱即用。

关于项目

原创论文

原创论文:基于PM波谱的不规则海浪三维数值建模与可视化仿真 注意:需要另外付费购买!

作者信息

作者:Bob (张家梁)
项目编号:MP-14
原创声明:本项目为原创作品

开源协议

本项目采用AGPL-3.0开源协议,允许个人和组织自由使用、修改和分发代码,但基于本项目的衍生作品必须同样开源,且用于提供网络服务时需向用户提供完整源代码。本项目仅供学习研究使用,作者不对使用本项目产生的任何后果承担责任,使用者应遵守当地法律法规,合理合法使用本项目。如本项目对您的研究或工作有所帮助,欢迎引用并注明出处。

版权声明:本站除特别标注外的所有源码与资料均为原创,受《中华人民共和国著作权法》等相关法律保护。未经本站事先书面许可,任何个人或机构不得以复制、转载、爬取、汇编、改写、引用等方式使用本站内容,不得将本站内容发布或用于任何形式的商业活动。对未经授权使用本站内容的行为,本站保留追究法律责任的权利,包括但不限于要求删除、赔偿、诉讼等。如认为本站内容侵犯其合法权益,请提供权属证明并联系我们,我们将在核实后依法及时处理。