摘要:滚压表面强化技术通过在工件表层引入梯度塑性变形,实现表层晶粒细化和残余压应力的引入,从而显著提高零件的疲劳寿命和耐磨性。然而,滚压过程中梯度应变场驱动的位错演化与连续动态再结晶(cDRX)晶粒细化之间的耦合机制尚不明确,制约了工艺参数的优化设计。
项目简介
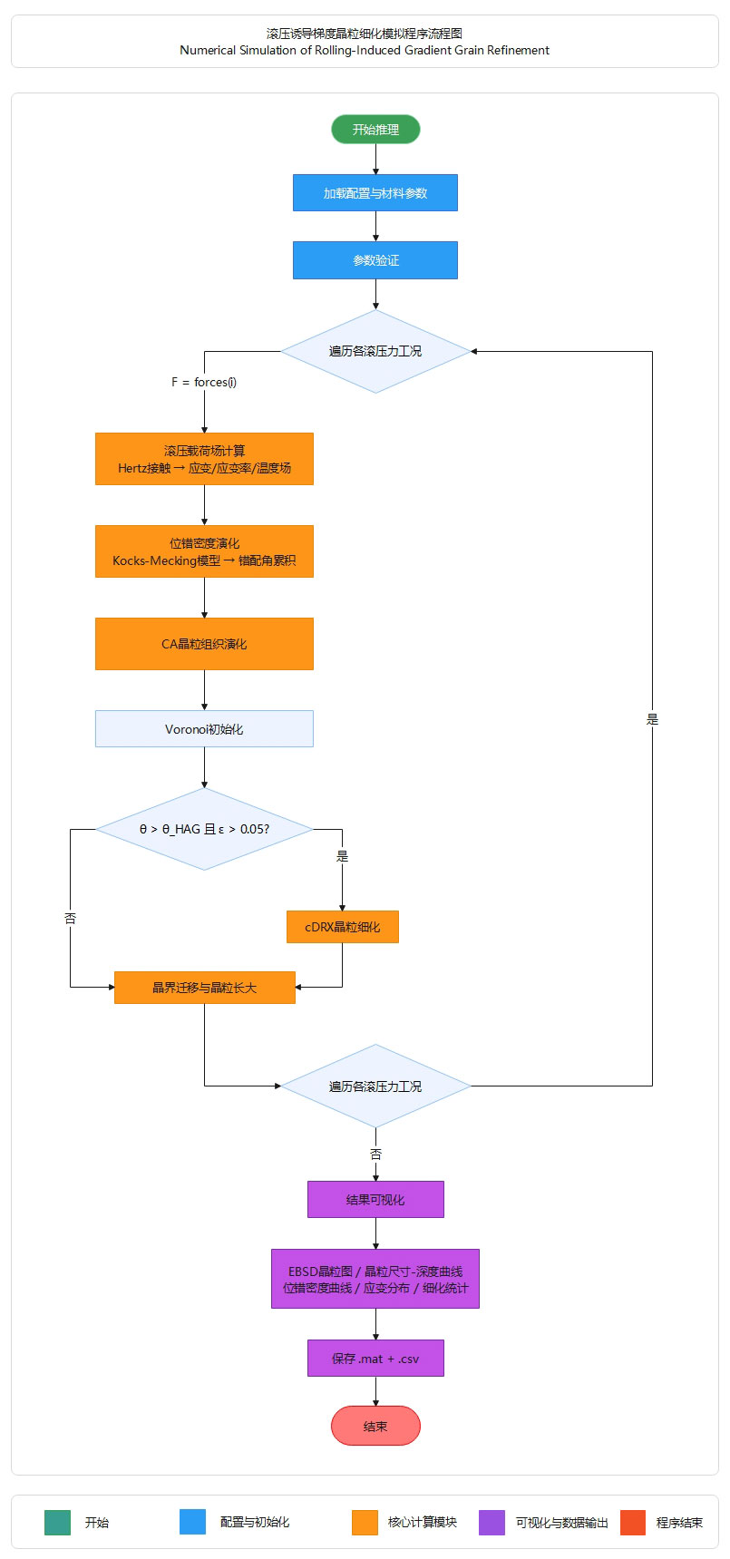
滚压表面强化过程中,基于Hertz接触理论、Kocks-Mecking位错模型和元胞自动机方法,模拟不同滚压力下梯度应变场驱动的位错演化与cDRX晶粒细化行为。
系统概述
滚压表面强化技术通过在工件表层引入梯度塑性变形,实现表层晶粒细化和残余压应力的引入,从而显著提高零件的疲劳寿命和耐磨性。然而,滚压过程中梯度应变场驱动的位错演化与连续动态再结晶(cDRX)晶粒细化之间的耦合机制尚不明确,制约了工艺参数的优化设计。
本文以42CrMo合金结构钢为研究对象,建立了滚压诱导梯度晶粒细化的多尺度数值模拟框架。首先,基于Hertz接触理论建立了滚压载荷场模型,计算了不同滚压力(1000~4000 N)下等效塑性应变、应变率及温度沿深度方向的梯度分布。其次,采用Kocks-Mecking模型描述位错密度随应变的演化行为,引入Arrhenius型温度-应变率耦合修正,并建立了亚晶错配角的累积模型。最后,基于元胞自动机(CA)方法模拟了cDRX主导的晶粒细化过程,综合考虑了位错驱动的晶粒分裂和曲率/温度驱动的晶界迁移机制。
模拟结果表明:
1.滚压力增大使表层等效塑性应变和位错密度显著升高,梯度分布呈指数衰减特征;
2.当亚晶错配角超过高角晶界阈值且局部应变满足临界条件时,cDRX被激活,表层晶粒发生明显细化;
3.随滚压力从1000 N增至4000 N,细化层厚度和表层晶粒细化程度均呈增大趋势;
4.表层高位错密度对晶粒长大具有抑制作用,有利于维持细晶组织的稳定性。
模拟生成的EBSD风格晶粒组织图直观展示了不同滚压力下的梯度晶粒结构特征。
本文建立的数值模拟方法为理解滚压表面强化过程中的微观组织演化机理提供了理论工具,可为滚压工艺参数的优化提供指导。
系统架构
滚压载荷场(Hertz接触)→ 位错密度演化(Kocks-Mecking)→ 元胞自动机晶粒演化(cDRX)→ 梯度组织可视化与分析。

项目结构
模块化MATLAB项目,以 main.m 为统一入口,config/ 管理默认参数,src/core/ 包含三大核心计算模块(Hertz载荷场、Kocks-Mecking位错演化、CA晶粒演化),src/materials/ 提供6种材料参数库,src/analysis/ 和 src/visualization/ 负责后处理与EBSD风格可视化,结果输出到 results/。
目录结构

核心模块
三大核心:calculate_rolling_field(Hertz接触计算梯度应变/应变率/温度场)、dislocation_evolution(Kocks-Mecking位错密度演化+错配角累积)、CA_grain_evolution(Voronoi初始化→cDRX晶粒细化→晶界迁移长大)
快速开始
在MATLAB中运行 cd D:\rolling_induced_gradient_grain_refinement,然后执行 main 启动完整模拟。程序自动遍历4种滚压力工况(1000~4000N),依次计算载荷场、位错演化和CA晶粒演化,生成5张结果图并保存数据。
环境要求
MATLAB R2024b及以上,无需额外工具箱,依赖内置函数(movmean、hsv2rgb、containers.Map等)。
运行实验
在MATLAB命令窗口执行 main 运行完整模拟(4种滚压力工况),或执行 run_quick_test 进行7组模块验证,结果自动保存到 results/ 目录。
查看结果
图片在 results/figures/(EBSD晶粒图对比、晶粒尺寸-深度曲线、位错密度曲线、应变分布、细化层统计),数据在 results/data/(simulation_results.mat 完整结果 + results_summary.csv 统计摘要。
实验结果
模拟输出滚压力从1000N增至4000N时的梯度组织演化:表层等效塑性应变和位错密度随滚压力增大而升高,cDRX细化层厚度增大,表层晶粒尺寸减小,深层保持粗晶,形成明显的梯度晶粒结构。
识别效果

图1 不同滚压力下EBSD风格晶粒图对比

图2 晶粒尺寸随深度变化曲线

图3 位错密度随深度变化曲线(半对数)

图4 等效塑性应变随深度分布

图5 细化层厚度与表层晶粒尺寸统计柱状图
结果点评
模拟结果符合滚压强化的物理规律:滚压力越大,表层塑性变形越剧烈,位错增殖越充分,cDRX越容易被激活,细化层越厚、表层晶粒越细;同时深层因应变不足未触发细化判据,保持原始粗晶状态,梯度特征合理。EBSD风格图直观呈现了表层细晶→深层粗晶的过渡,与实验观测趋势一致。
项目资源
包括完整的项目源代码、演示视频、运行截图,开箱即用。

关于项目
本项目为研究不同滚压力下42CrMo钢表层梯度晶粒细化机理,采用Hertz接触理论、Kocks-Mecking位错模型和元胞自动机三级耦合框架,可扩展至Ti6Al4V、304SS等6种材料,输出EBSD风格晶粒图和梯度分布定量数据。
项目背景
滚压表面强化是提高零件疲劳寿命和耐磨性的关键工艺,但滚压过程中梯度应变场如何驱动位错演化并最终触发cDRX晶粒细化的耦合机制尚不清楚,本项目通过数值模拟揭示这一机理,为工艺参数优化提供理论依据。
作者信息
作者:Bob (张家梁)
项目编号:YP-3
原创声明:本项目为原创作品

开源协议
本项目采用AGPL-3.0开源协议,允许个人和组织自由使用、修改和分发代码,但基于本项目的衍生作品必须同样开源,且用于提供网络服务时需向用户提供完整源代码。本项目仅供学习研究使用,作者不对使用本项目产生的任何后果承担责任,使用者应遵守当地法律法规,合理合法使用本项目。如本项目对您的研究或工作有所帮助,欢迎引用并注明出处。


评论(0)