摘要:随着新能源发电规模的不断扩大,光伏发电功率的准确预测对于电力系统调度、能源管理及电网安全运行具有重要意义。针对光伏发电受气象因素影响大、输出功率波动性强的问题,本文以地区光伏电站为研究对象,构建了一套光伏发电功率预测系统。
作者信息
编号:MP-30
大小:3.2M
作者:Bob(原创)
项目概述
随着新能源技术的发展,光伏发电在能源结构中的比重不断提高。由于光伏发电受太阳辐照度、环境温度等多种气象因素影响,其输出功率具有较强的随机性和波动性,因此开展光伏发电功率预测研究具有重要的现实意义。
本文以地区光伏发电系统为研究对象,构建了一套光伏发电功率预测系统。结合太阳辐照度、环境温度、风速、湿度和云量等气象因素,生成全年 8760 条小时级光伏发电数据,并对数据进行预处理和归一化处理。在此基础上,建立光伏发电功率理论计算模型,用于分析光伏系统的基本发电特性。同时,引入 BP 神经网络和支持向量回归(SVR)方法构建光伏发电功率预测模型,并对不同模型的预测性能进行对比分析。
实验结果表明,太阳辐照度是影响光伏发电功率的主要因素,环境温度对发电功率具有一定影响,而风速、湿度和云量的相关性相对较弱。在测试集上,BP 神经网络模型具有较高的预测精度,其平均绝对误差为 0.285 kW,均方根误差为 0.376 kW,决定系数达到 0.9994,预测效果优于 SVR 模型和理论计算模型。研究结果表明,BP 神经网络方法能够有效提高光伏发电功率预测的准确性。
系统设计
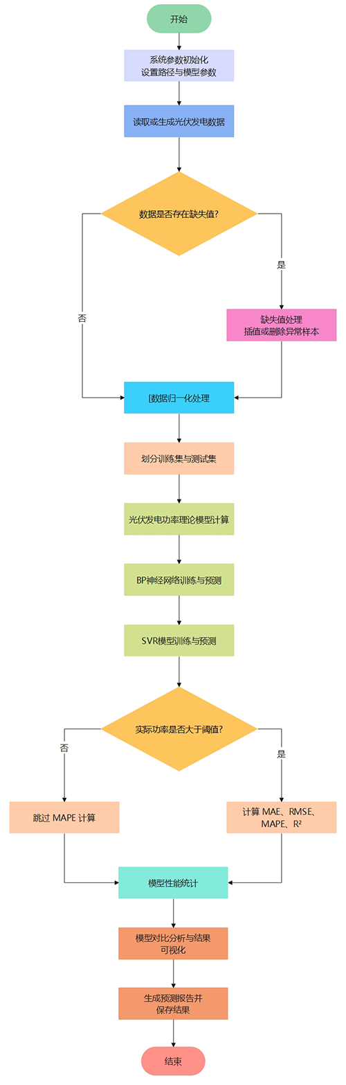
系统设计采用模块化结构,包括光伏发电数据生成与预处理模块、理论模型计算模块、机器学习预测模块以及结果分析与可视化模块,实现了光伏发电功率的高精度预测与综合评估。

图1 系统整体流程图
硬件配置
该系统硬件配置如上,如果您的电脑配置低于下述规格,运行速度可能会与本系统的存在差异,请注意。

表1 惠普(HP)暗影精灵10台式整机配置(系统硬件配置)
软件环境
对本实验所需的各类软件及工具的基本信息进行了清晰汇总。

表2 系统软件配置(真实运行环境)
运行展示
运行main.m

图2 地区光伏发电相关气象因素及发电功率时间序列(第一周)
展示了研究区域第一周内太阳辐照度、环境温度、风速、湿度、云量以及光伏发电功率的变化情况。可以看出,太阳辐照度和发电功率均呈现明显的日周期特征,夜间发电功率接近 0;环境温度具有一定的日变化规律,而风速、湿度和云量波动较为随机,符合实际气象变化特性。

图3 光伏发电功率与各气象因素的散点关系及相关性分析
给出了光伏发电功率与太阳辐照度、环境温度、风速、湿度及云量之间的关系。结果表明,光伏发电功率与太阳辐照度呈现高度线性相关,相关系数达到 0.996,是影响发电功率的主导因素;环境温度与发电功率具有一定正相关性,而风速、湿度和云量的相关性较弱。

图4 光伏发电理论模型预测结果与实际功率对比分析
对比了理论模型计算结果与实际发电功率,并对预测误差进行了分析。可以看出,理论模型能够较好反映光伏发电功率的变化趋势,但在高辐照度条件下存在一定偏差。误差分析结果表明,随着太阳辐照度的增大,预测误差逐渐增大,说明仅基于物理模型难以完全描述复杂工况下的发电特性。

图5 BP 神经网络与 SVR 模型预测结果及性能对比
对 BP 神经网络模型和 SVR 模型的预测结果进行了对比分析。可以看出,BP 神经网络预测结果与实际发电功率高度一致,其散点分布紧密集中于理想预测线附近,误差分布较为集中;相比之下,SVR 模型在低功率及快速变化区间存在较大偏差。性能指标对比结果表明,BP 神经网络在预测精度和稳定性方面均优于 SVR 模型。
文件清单
本项目的文件清单如下所示:

拓展服务
我们为有进一步需求的用户提供以下有偿拓展服务,包括但不限于:

温馨提醒:上述服务均为有偿服务。我们会根据您的实际需求、项目规模与技术复杂度,提供对应的方案评估与费用报价,在充分沟通后再开展具体工作。若您有环境搭建、功能开发、模型训练或远程指导等需求,欢迎先与我们联系,我们将尽量在预算与效果之间为您找到合适的平衡方案。


评论(0)