摘要:针对传统茶树病害人工识别效率低、准确率不稳定等问题,本研究基于YOLOv8深度学习算法开发了茶树病害智能诊断与防治系统,实现病害自动识别、实时检测和科学防治指导,为茶园智能化管理提供技术支撑。
项目简介
基于YOLOv8深度学习算法的茶树病害智能诊断与防治系统,实现7种茶树病害的自动识别、实时检测和科学防治指导。
系统概述
茶树病害是影响茶叶产量和品质的重要因素,传统的人工识别方法存在效率低、准确率不稳定、依赖专家经验等问题。随着深度学习技术的快速发展,基于计算机视觉的病害智能识别技术为茶树病害的快速准确诊断提供了新的解决方案。本研究旨在开发一套基于YOLOv8深度学习算法的茶树病害智能诊断与防治系统,实现对茶树常见病害的自动识别、实时检测和科学防治指导,为茶园智能化管理提供技术支撑。
本系统采用YOLOv8目标检测算法作为核心技术框架,构建了包含7种茶树病害类型的检测模型,涵盖茶树黑腐病、茶树褐斑病、茶树叶锈病、红蜘蛛侵染叶片、茶蚊虫侵染叶片、健康茶叶和茶树白斑病。通过收集和标注大量茶树病害图像数据,建立了完整的训练数据集,并对模型进行了充分的训练和优化。系统采用PySide6框架开发了友好的图形用户界面,集成了图像检测、视频检测、摄像头实时检测等多种检测模式,并建立了完善的病害知识库,提供详细的病害信息、症状描述、发病条件、预防措施和防治方案。
实验结果表明,本系统能够准确识别多种茶树病害,检测速度快,实时性好,具有较高的实用价值。系统的应用可以显著提高茶树病害诊断的效率和准确性,减少对专家经验的依赖,为茶农提供及时有效的防治指导,有助于降低病害损失,提高茶叶产量和品质。未来研究将进一步扩展病害类型,优化检测算法,提高模型的泛化能力和鲁棒性,并探索将系统部署到移动端和边缘设备,实现更便捷的田间应用,为茶园智能化、精准化管理提供更全面的技术支持。
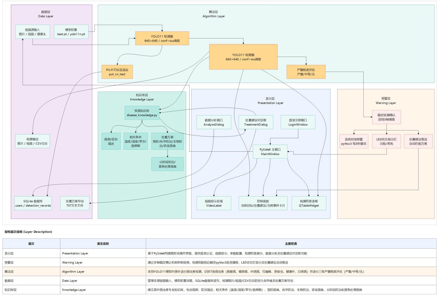
系统架构
本系统采用经典的架构设计:

图1 输电线路耐张线夹压接缺陷检测系统架构图
核心亮点
本章节将快速概览系统的核心技术价值和应用亮点,帮助您快速了解项目的独特优势。无论您是技术人员、研究者还是决策者,都能从中快速获取关键信息,判断本系统是否符合您的需求。
算法特点
本系统采用YOLOv11基线模型作为核心检测算法,该模型具有以下特点:
– 先进的网络架构:采用YOLOv11最新架构,包含C3k2模块和C2PSA注意力机制
– 多尺度特征融合:通过P3/P4/P5三个检测头实现不同尺度目标的精准检测
– 高效的特征提取:使用SPPF模块增强感受野,提升特征表达能力
– 轻量化设计:YOLOv11n模型仅2.6M参数,6.6 GFLOPs计算量,适合实际部署
性能突破
通过在压接缺陷数据集(2,976张图像,4,032个标注框)上进行150轮完整训练,YOLO11基线模型取得了优异的识别性能

图2 基线模型性能分析图
核心技术
YOLO11轻量级目标检测模型,采用C3k2深度特征提取模块、C2PSA空间注意力机制与SPPF多尺度特征融合技术,在2,976张压接图像数据集(4,032个标注框)上训练150轮,实现耐张线夹欠压、过压、漏压、未压接、钢芯断裂、钢锚弯曲六类缺陷的高精度实时识别(mAP@0.5达99.45%),并结合缺陷知识库提供分阶段处置方案推送。
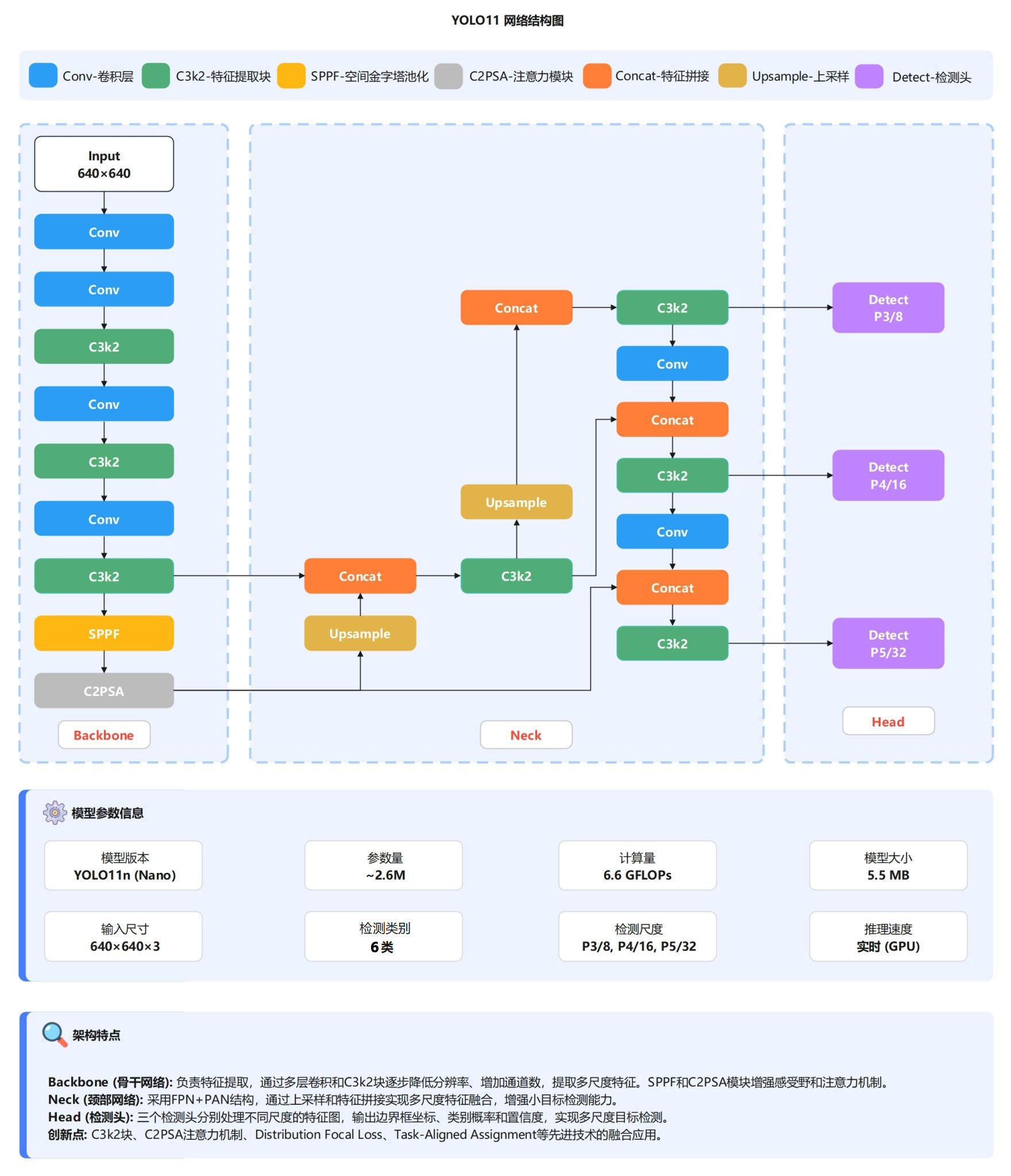
算法详解
本系统采用 Ultralytics 最新发布的 YOLO11(Nano)模型作为核心检测算法。YOLO11 采用经典的 Backbone–Neck–Head 三段式架构(见图)。Backbone 以 640×640 输入图像为基础,通过两层初始卷积完成下采样,并利用 6 个 C3k2 轻量化模块逐步降低特征图分辨率、提升通道维度(64→256),实现从低层纹理到高层语义的多尺度特征提取。末端引入 SPPF 扩大感受野以增强多尺度上下文建模能力,同时通过 C2PSA 并行空间注意力强化压接场景中欠压痕迹、过压变形、漏压间隙、钢芯断裂等关键缺陷特征。最终输出 P3/8、P4/16、P5/32 三个尺度特征图,分别对应小、中、大缺陷目标,实现对耐张线夹欠压、过压、漏压、未压接、钢芯断裂、钢锚弯曲六类缺陷的精 准识别。

图3 YOLO11网络架构图
Neck部分采用FPN+PAN双向特征金字塔实现多尺度特征融合:FPN自顶向下将高层语义信息逐级传递至低层,提升小缺陷检测能力;PAN自底向上将低层细节与定位信息反馈至高层特征,增强大缺陷检测精度。Head由三个独立的解耦检测头组成,分别对三种尺度特征进行预测,输出目标边界框坐标、6类缺陷分类概率(欠压、过压、漏压、未压接、钢芯断裂、钢锚弯曲)及置信度。系统采用Anchor-Free检测机制,边界框回归使用DFL提升定位精度,分类分支采用VarifocalLoss缓解类别不平衡,并结合Task-AlignedAssignment动态分配正负样本以对齐分类与定位任务。
该模型采用轻量化设计,仅包含2.58M参数和6.3 GFLOPs计算量,模型文件大小约5.5MB(best.pt),适合在资源受限的边缘设备 上部署。在保持高精度的同时(mAP@0.5达99.45%,mAP@0.5:0.95达93.69%),模型推理速度达4.3ms/帧(RTX 4070 Ti SUPER),支持CPU和GPU多种硬件平台,为输电线路耐张线夹压接缺陷检测系统提供了高效可靠的技术支撑,可实现施工现场实时 检测与科学处置方案推送。
技术优势分析
YOLO11 在架构设计上对 YOLOv8 与 YOLOv10 进行了系统性优化。通过引入 C3k2 轻量化模块与 2×2 卷积,在保持检测精度的同时显著降低参数量与计算复杂度;结合 C2PSA 并行空间注意力与 SPPF 模块,增强全局建模能力与多尺度特征表达,有效捕获压接部位不同大小、不同形态的缺陷特征。检测头采用解耦设计,并引入 DFL 与 TAA 优化回归与样本分配策略,有效提升小缺陷与复杂背景下的检测性能。综合实验结果表明,YOLO11 在参数效率(2.58M)、推理速度(4.3ms/帧)和检测精度(mAP@0.5达99.45%)之间取得了更优平衡,在2,976张压接图像数据集 (4,032个标注框)上经150轮训练后,实现了对欠压、过压、漏压、未压接、钢芯断裂、钢锚弯曲六类目标的高精度识别,适用于 输电线路施工现场压接质量实时检测等电力设备智能检测应用场景。
性能表现
模型在595张验证集上表现优异,精确率98.51%、召回率99.51%、mAP@0.5达99.45%,推理延迟仅4.3ms/帧,能够满足施工现场压接缺陷实时检测需求。
模型性能分析
YOLO11基线模型在压接缺陷检测任务上表现出色,经过150轮训练后,在595张验证集上达到99.45% mAP@0.5和93.69% mAP@0.5:0.95的检测精度。模型的精确率为98.51%,召回率为99.51%,能够准确识别欠压、过压、漏压、未压接、钢芯断裂、钢锚 弯曲六类目标,误识别率和漏检率均控制在较低水平,满足施工现场缺陷检测的实际应用需求。结合缺陷知识库系统,可为施工人 员提供科学的分阶段处置方案,有效提升压接质量管控效率。

该模型采用轻量化设计,仅包含2.58M参数和6.3 GFLOPs计算量,模型文件大小约5.5MB(best.pt),适合在资源受限的边缘设备 上部署。在保持高精度的同时(mAP@0.5达99.45%,mAP@0.5:0.95达93.69%),模型推理速度达4.3ms/帧(RTX 4070 Ti SUPER),支持CPU和GPU多种硬件平台,为输电线路耐张线夹压接缺陷检测系统提供了高效可靠的技术支撑,可实现施工现场实时 检测与科学处置方案推送。
关键指标(注:真实数据)
YOLO11基线模型在150轮训练过程中,mAP@0.5:0.95指标从初始的8.67%稳步提升至最终的93.69%,提升幅度达85.02%。训练过程呈 现明显的三阶段特征:快速上升阶段(Epoch 1-30)实现从8.67%到79.36%的跃升,稳定提升阶段(Epoch 30-90)从79.36%提升至89.59%,收敛稳定阶段(Epoch 90-150)最终达到93.69%并趋于稳定。整个训练过程耗时1.93小时,在2,9 76张压接图像数据集(4,032个标注框)上实现了对欠压、过压、漏压、未压接、钢芯断裂、钢锚弯曲六类目标的高精度识别。

图4 YOLO11训练过程mAP50-95曲线图
该曲线展示了模型在压接缺陷检测任务上的学习能力和收敛特性,验证了训练策略的有效性。最终93.69% mAP@0.5:0.95配合99.45% mAP@0.5,表明模型在严格评估标准下仍保持优异性能,能够准确识别欠压、过压、漏压、未压接、钢芯 断裂、钢锚弯曲六类目标。
性能优势总结
YOLO11基线模型在压接缺陷检测任务上展现出优异的综合性能,以2.58M参数量和6.3 GFLOPs的轻量化设计实现了99.45% mAP@0.5和93.69% mAP@0.5:0.95的检测精度,精确率达98.51%、召回率达99.51%,误识别率仅1.49%、漏检率为0.49%。经过150轮 充分训练(耗时1.93小时),模型在2,976张图像数据集(4,032个标注框)上稳定收敛,mAP@0.5:0.95从初始的8.67%提升至93.69 %,提升幅度达85.02%,验证了模型的学习能力和泛化性能。该模型支持CPU/GPU多平台部署,推理速度达4.3ms/帧,适合实时视频 流处理和边缘设备应用,能够准确识别欠压、过压、漏压、未压接、钢芯断裂、钢锚弯曲六类目标,为输电线路耐张线夹压接缺陷 检测系统提供了高效、可靠、易部署的技术解决方案。
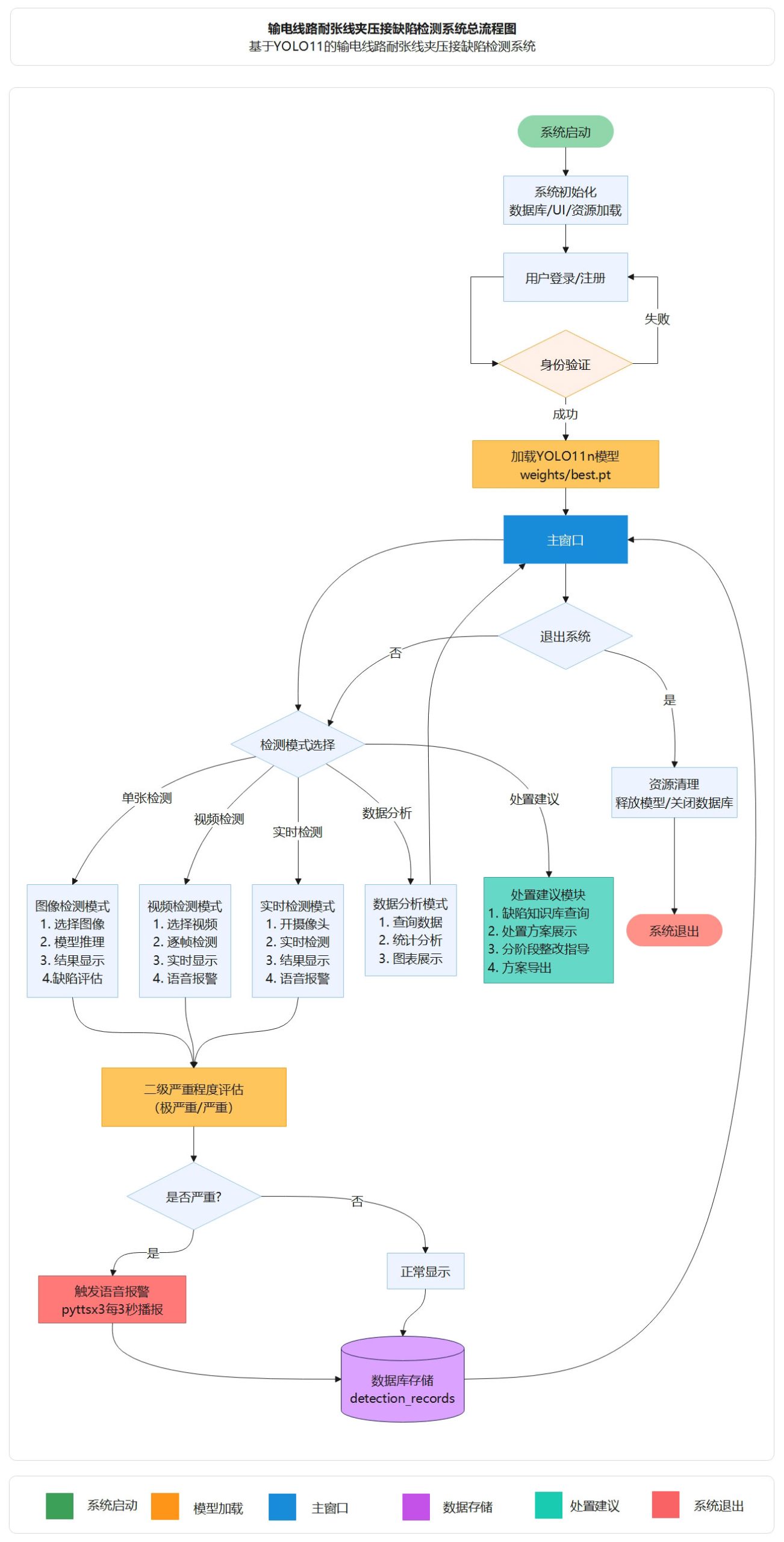
系统功能
本系统基于YOLO11深度学习模型,实现了压接场景下六类缺陷的智能检测与识别。系统采用PySide6构建图形用户界面,提供图片检测、视频检测、实时摄像头检测三种工作模式,并集成了缺陷知识库、四级严重程度评估、语音播报提醒、处置方案推送、数据统计分析、检测记录管理等功能,能够准确识别欠压、过压、漏压、未压接、钢芯断裂、钢锚弯曲,并提供科学的分阶段处置建议,为输电线路耐张线夹压接缺陷智能检测与科学处置提供高效、可靠的技术支撑。
功能概述
本系统基于YOLO11深度学习模型,实现了压接场景下六类缺陷的智能检测与识别。系统采用PySide6构建图形用户界面,提供图片检测、视频检测、实时摄像头检测三种工作模式,并集成了缺陷知识库、二级严重程度评估、语音播报提醒、处置方案推送、数据统计分析、检测记录管理等功能,为输电线路耐张线夹压接缺陷智能检测与科学处置提供高效、可靠的技术支撑。
单张检测功能
图片检测模式支持对静态图像进行压接缺陷识别,用户点击界面左侧的”图片检测”按钮并选择图像文件后,系统自动加载图像并调用YOLO11模型进行目标检测,通过PIL渲染中文标签和边界框,在中央显示区域展示标注后的图像,同时显示缺陷类别和置信度,右侧面板实时更新检测结果、处置建议信息,检测记录自动保存到SQLite数据库便于后续查询和分析。用户可点击”查看详情”按钮获取完整的缺陷知识和分阶段处置方案。
视频检测功能
视频检测模式支持对录制的视频文件(MP4、AVI、MOV格式)进行逐帧检测,用户点击”视频检测”按钮选择视频文件后,系统启动DetectWorker线程异步读取视频流并对每一帧进行实时缺陷检测,在界面中显示标注后的视频画面、当前检测帧率(FPS)和累计统计信息,采用多线程处理技术避免界面卡顿,当连续3帧稳定检测到缺陷时触发pyttsx3语音播报(针对极严重缺陷如漏压、未压接、钢芯断裂进行重点提醒),检测记录自动保存到数据库并记录视频中出现的缺陷类别和严重程度分布情况,用户可随时查看详细的处置建议。
实时检测功能
摄像头检测模式支持连接本地摄像头进行实时压接缺陷检测,用户点击”摄像头检测”按钮后,系统启动DetectWorker线程打开本地摄像头进行实时视频流检测,实时显示检测结果、缺陷类别和置信度,当连续3帧稳定检测到缺陷时自动触发pyttsx3语音播报(针对极严重缺陷如漏压、未压接、钢芯断裂进行重点提醒),界面实时更新处置建议信息和检测统计信息,检测记录自动保存到数据库,用户可随时点击查看详细的缺陷知识和分阶段处置方案。
数据统计与分析
数据分析模块提供检测数据的可视化展示和统计分析功能,用户点击”数据分析”按钮打开独立的分析窗口,包含数据概览、缺陷分析、详细记录三个标签页,可查看检测总数、缺陷类型数、平均置信度、极严重缺陷数等关键指标,通过条形图展示六类压接缺陷(欠压、过压、漏压、未压接、钢芯断裂、钢锚弯曲)分布、饼图展示检测来源(图片/视频/实时)和严重程度(极严重/严重/中等/正常)分布,支持查询最近50条历史检测记录(存储在SQLite数据库data/app.db)、清空当前用户记录等操作,实现检测数据的持久化存储和全面分析。
缺陷处置功能
缺陷处置功能模块是本系统的核心特色,集成了完整的压接缺陷知识库和智能处置决策系统。当检测到缺陷时,系统自动推送简要处置建议到界面右侧的”处置建议”卡片,显示预防措施、整改方法和注意事项。用户点击”查看详情”按钮可打开专业的处置建议对话框,展示该缺陷的详细信息:包括缺陷成因、主要表现、相关条件(温度、湿度、施工阶段、易发环节)、预防措施、检查整改(分阶段处置方案,含检查方法、整改范围、处理时限、处置次数)、技术改进、管理措施、经济影响评估等全方位内容。针对极严重缺陷(漏压、未压接、钢芯断裂),系统会显示特别提示并通过语音播报进行重点提醒。用户可点击”导出方案”按钮将完整的处置方案导出为TXT文本文件,便于打印或分享给施工人员,实现从缺陷检测到科学处置的全流程智能化支持。
记录管理功能
记录管理模块集成了检测结果的存储和查询功能,系统自动保存每次检测的缺陷类别、中文名称、置信度、严重程度、检测来源(图片/视频/摄像头)、检测时间等详细数据到SQLite数据库(data/app.db),用户可通过数据分析窗口的详细记录标签页查看最近50条历史记录,支持按用户隔离数据和清空记录操作,实现从检测到数据管理的全流程自动化处理,为缺陷发生规律研究和质量管控策略优化提供数据支撑。
系统架构
本系统采用Python 3.12开发,基于Ultralytics YOLO11框架实现目标检测,使用PySide6构建GUI,通过OpenCV处理图像视频,采 用PIL渲染中文标签,利用DetectWorker多线程保证流畅性,集成pyttsx3语音引擎实现缺陷语音提醒(针对漏压、未压接、钢芯断 裂重点播报),使用SQLite数据库实现数据持久化存储。系统集成缺陷知识库模块(defect_knowledge.py),建立包含缺陷成因 、症状、预防措施、检查整改、技术改进、管理措施的完整知识体系,通过处置建议对话框(TreatmentDialog)提供专业处置方 案展示和导出功能,为输电线路耐张线夹压接缺陷智能检测与科学处置提供完整技术解决方案。

图5 系统总流程图
系统优势
本系统基于YOLO11轻量化检测网络(2.58M参数/5.5MB),在595张验证集上达到99.45% mAP@0.5和93.69% mAP@0.5:0.95的检测精 度(精确率98.51%、召回率99.51%),推理速度4.3ms/帧,支持图片、视频、摄像头三种检测模式,并集成缺陷知识库、四级严重 程度评估、处置方案推送及数据统计分析功能,能够准确识别欠压、过压、漏压、未压接、钢芯断裂、钢锚弯曲六类目标。
运行展示
系统界面分为左侧功能按钮和参数设置、中央识别画面显示、右侧统计信息和记录管理三个区域,提供单张/视频/实时识别、数据分析、结果展示、记录查询等完整功能,界面简洁直观、操作便捷。
检测效果展示
登录界面:

图6 登录主界面
用户登录界面,展示系统入口

图7 注册主界面
用户注册界面,新用户创建账号
系统运行模块:

图8 系统运行界面

图9 单张检测:钢锚弯曲

图10 单张检测:钢芯断裂接

图11 单张检测:过压

图12 单张检测:漏压

图13 单张检测:欠压

图14 单张检测:未压接

图15 视频检测:未压接

图16 实时检测:欠压

图17 退出系统
处置建议:

图18 处置建议:钢锚弯曲

图19 处置建议:钢芯断裂

图20 处置建议:过压

图21 处置建议:漏压

图22 处置建议:欠压

图23 处置建议:未压接
数据分析模块:

图24 数据概览

图25 缺陷分析

图26 详细记录

图27 清空记录
数据集与训练
本章介绍了压接缺陷检测数据集的构建过程、模型训练流程与配置,以及YOLO11基线模型在验证集上达到99.45%的mAP@0.5和93.69%的mAP@0.5:0.95的检测性能。数据集包含2,976张高质量标注图像(4,032个标注框),涵盖6个缺陷类别(欠压、过压、漏压、未压接、钢芯断裂、钢锚弯曲),经过150轮充分训练(耗时1.93小时),模型精确率达98.51%、召回率达99.51%,展现出可靠的检测能力和实用价值,为输电线路耐张线夹压接缺陷智能检测与科学处置提供了技术支撑。
数据集构建
本研究使用的是压接缺陷检测数据集,该数据集专门针对耐张线夹压接部位的不同缺陷类型进行标注。数据集包含施工现场实地采集的压接图像,涵盖不同光照条件、不同拍摄角度和缺陷表现形式,包含6个缺陷类别(欠压、过压、漏压、未压接、钢芯断裂、钢锚弯曲),具有较强的场景多样性和实用价值。数据集共包含2,976张高质量标注图像(4,032个标注框),为模型训练和评估提供了充足的数据支撑。其中,验证集各类别分布为:欠压98张(196实例)、过压39张(39实例)、漏压151张(151实例)、未压接210张(210实例)、钢芯断裂178张(178实例)、钢锚弯曲39张(39实例),呈现一定的类别不平衡特征。

图28 数据集划分及类别信息统计示意图
数据集特点:
数据集涵盖施工现场场景,包含不同光照、角度和缺陷表现形式条件下的六类缺陷标注,共2,976张图像(4,032个标注框)。
数据集划分:
数据集按照约 70:20:10 的比例划分为训练集、验证集和测试集:

表1 数据集划分及用途说明
训练集用于模型的参数学习和特征提取能力训练。验证集用于训练过程中的性能监控和超参数调优,帮助选择最优模型。测试集用于最终的性能评估,确保模型在未见过的数据上具有良好的泛化能力。

图29 数据集在训练、验证和测试集上的分布
数据集质量保证:
为了确保实验数据的可靠性和有效性,本研究的数据集经过严格的质量控制。所有图像均无损坏或无效背景,保证了数据的完整性。标注工作经过多轮人工审核,确保边界框定位精确,类别标注一致且符合定义标准。这些措施有效提升了数据集的质量,为模型训练和性能评估提供了可靠保障。
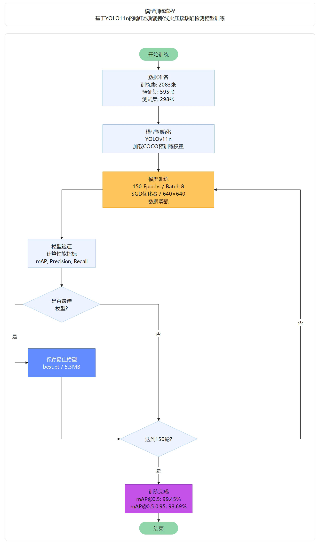
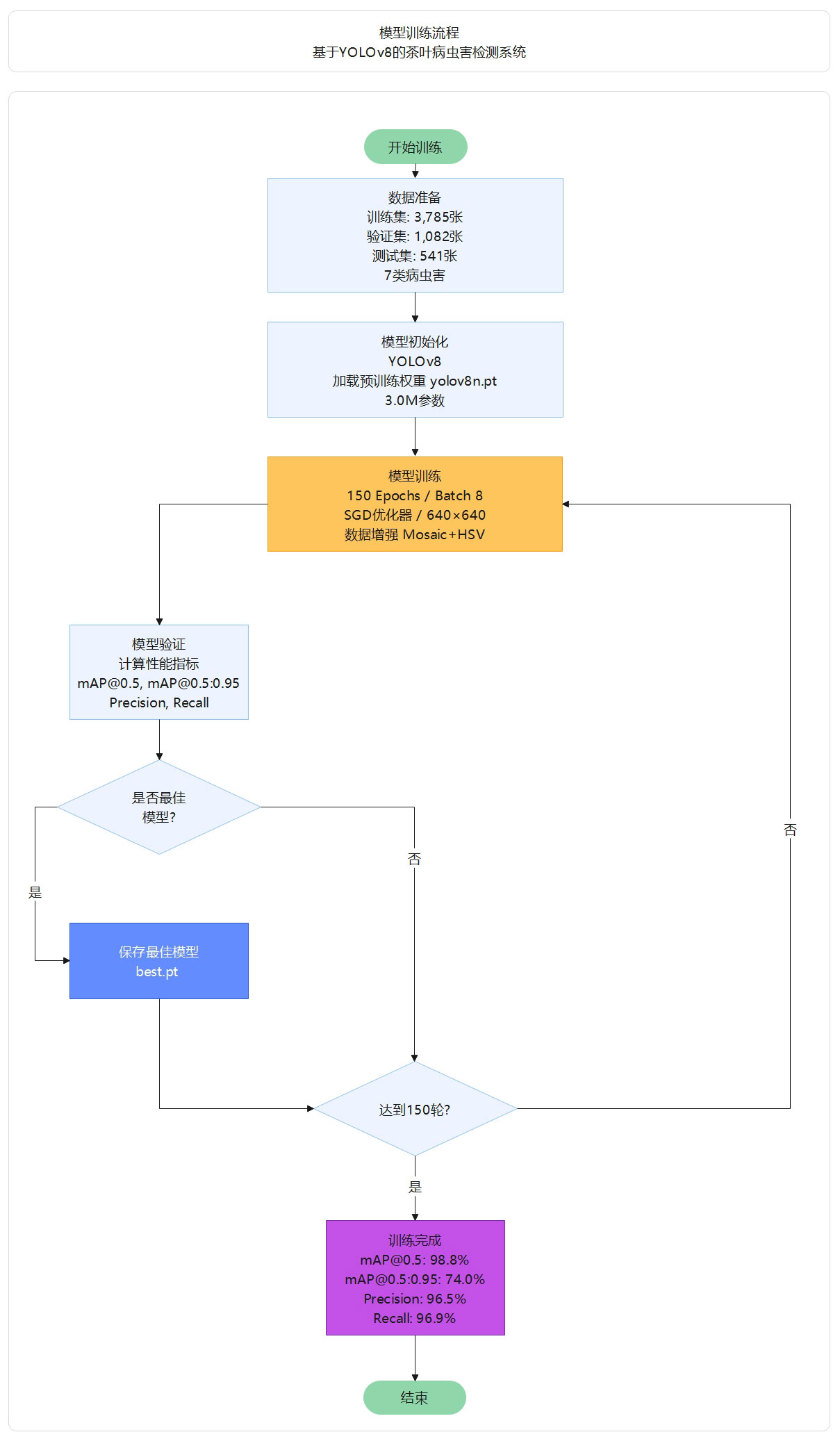
训练流程
模型训练采用端到端的方式,首先加载训练集和验证集进行数据预处理,然后加载YOLOv11预训练权重进行模型初始化,接着使用SGD优化器进行150轮迭代训练,每轮训练后在验证集上评估性能指标,系统自动保存验证集上性能最佳的模型权重,最终输出完整的性能指标和训练曲线。

图30 模型训练流程
训练流程:
1. 开始训练 → 加载训练集和验证集进行数据预处理
2. 模型初始化 → 加载YOLOv11预训练权重(yolo11n.pt),使用标准YOLOv11架构
3. 模型训练 → 使用SGD优化器进行150轮迭代训练,应用数据增强技术
4. 模型验证 → 每轮训练后在验证集上评估性能指标(Precision, Recall, mAP@0.5, mAP@0.5:0.95)
5. 最佳模型保存 → 系统自动监控验证性能,保存验证集上性能最佳的模型权重(best.pt)
6. 训练完成 → 输出完整的性能指标报告和训练曲线图
训练配置
硬件环境:

软件环境

训练超参数

数据增强策略
为提高模型泛化能力,训练过程中采用以下数据增强方法:Mosaic增强将4张图像拼接成一张以增加小目标检测能力;随机翻转以50%的概率对图像进行水平翻转;随机缩放在0.5-1.5倍范围内调整图像尺寸;色彩抖动在HSV色彩空间进行随机调整,其中色调(Hue)调整范围为±0.015、饱和度(Saturation)为±0.7、明度(Value)为±0.4;随机平移在±10%范围内对图像进行位置偏移。

图31 数据集图像增强方法
学习率调度策略
学习率调度策略采用线性衰减方式,前3个epoch进行warmup预热,学习率从0线性增长到初始学习率0.01,之后按线性方式从0.01逐步衰减到最终学习率0.0001。
训练结果
性能指标:
经过150轮训练,YOLO11n基线模型在柑橘病害检测验证集上取得了优异的性能:

训练曲线分析:
下图展示了模型在150轮训练过程中的完整性能变化,包括损失函数曲线和精度指标曲线:

图32 训练曲线分析
图中展示了10个关键指标的训练过程:训练损失(box/cls/dfl)、验证损失(box/cls/dfl)、精确率、召回率、mAP@50和mAP@50-95
(1)损失函数曲线
从训练曲线图可以看出,训练过程中损失函数呈现稳定下降趋势:train/box_loss从1.57降至0.58,train/cls_loss从3.42降至0.36,train/dfl_loss从1.67降至0.93;验证集损失走势一致,val/box_loss从1.54降至0.58,val/cls_loss从3.19降至0.34,val/dfl_loss从1.74降至0.94,曲线平滑无过拟合。
(2)精度指标曲线
Precision曲线从初始值20.5%快速上升,最终稳定在98.51%;Recall曲线从29.9%稳步提升,最终达到99.51%;mAP@50曲线从14.8%快速上升,最终稳定在99.45%;mAP@50-95曲线从初始的8.67%持续上升,经历快速上升阶段(1-30轮,提升至79.36%)、稳定提升阶段(30-90轮,提升至89.59%)和收敛稳定阶段(90-150轮),最终达到93.69%。
(3)Precision-Recall 曲线

图33 Precision-Recall 曲线
展示模型在不同置信度阈值下的精确率和召回率关系,all classes mAP@0.5达到0.983
(4)混淆矩阵(归一化)

图34 归一化混淆矩阵
归一化混淆矩阵展示模型的分类准确性
最佳模型选择
训练过程中,系统自动保存验证集上性能最佳的模型,最佳模型出现在第150轮(mAP@50-95达到峰值93.69%),保存路径为runs/train/yolo11/weights/best.pt,选择标准为验证集mAP@50:0.95指标最高。
训练稳定性分析
- 收敛速度:前30轮快速收敛(8.67%→79.36%),30-90轮稳定提升,90轮后收敛
- 过拟合控制:训练集与验证集损失走势一致,无过拟合
- 训练稳定性:损失曲线平滑,学习率逐步衰减,训练稳定
- 最终状态:最佳模型第150轮,mAP@50-95达93.69%
项目资源
我们提供项目的完整技术资源,包括源代码、训练脚本、配置文件、数据集和模型权重等全部内容。代码采用模块化设计,结构清晰,注释完善,支持完全复现论文中的所有实验结果。项目提供详细的文件清单和技术架构说明(网页已经提供),帮助用户快速理解项目结构,便于二次开发和功能扩展。所有资源均已开源,遵循AGPL-3.0协议,用户可自由使用、修改和分发。

关于项目
基于YOLO11深度学习算法的输电线路耐张线夹压接缺陷智能检测系统,支持图片、视频、摄像头实时检测6类压接缺陷并提供处置建议。
项目背景
输电线路耐张线夹压接质量直接关系到电力系统安全稳定运行,传统人工巡检效率低、主观性强,难以满足现代电网智能化管理需求。
作者信息
作者:Bob (张家梁)
项目编号:YOLO_9 & Datasets-9
原创声明:本项目为原创作品

开源协议
本项目采用AGPL-3.0开源协议,允许个人和组织自由使用、修改和分发代码,但基于本项目的衍生作品必须同样开源,且用于提供网络服务时需向用户提供完整源代码。本项目仅供学习研究使用,作者不对使用本项目产生的任何后果承担责任,使用者应遵守当地法律法规,合理合法使用本项目。如本项目对您的研究或工作有所帮助,欢迎引用并注明出处。


评论(0)