摘要:本研究针对香梨产业园果实数量统计和产量预测中人工清点效率低、主观性强、难以满足规模化管理需求等问题,设计并实现了一套基于深度学习的香梨产量预测系统。系统以香梨图像为研究对象,融合目标检测、特征工程与回归分析方法,实现了图像检测、视频检测、实时检测及产量预测等功能。

项目简介

本项目设计并实现了一套基于 YOLO12 目标检测与回归分析的香梨产量预测系统,可完成果实识别、数量统计及产量估算。

系统概述

本研究围绕香梨产业园果实数量统计与产量预测需求,设计并实现了一套基于深度学习的香梨产量预测系统。传统人工清点和经验估产方式存在效率低、主观性强、难以适应大规模果园管理等问题,因此有必要引入计算机视觉与机器学习方法,提高果实识别与产量估算的自动化和智能化水平。本文以香梨图像为研究对象,结合目标检测、特征工程和回归分析,构建了一个集图像检测、视频检测、实时检测和产量预测于一体的可视化系统。

在方法上,系统采用 YOLO12 目标检测模型对香梨果实进行识别与计数,并提取果实数量、检测置信度、检测框面积、果实密度、重叠率、空间分布均匀度和估算总重量等特征 。在此基础上,构建线性回归、随机森林回归和梯度提升回归等产量预测模型,通过性能对比选取最优模型用于产量估算。同时,引入基于规则的估算方法作为补充,以提高系 统在不同场景下的适用性。系统基于 Python 开发,并结合 PyQt 实现图形化界面。

实验结果表明,该系统能够较为准确地完成香梨目标检测、数量统计和产量预测任务,实现从图像输入到结果输出的完整流程。相比传统人工估产方法,本文方法在自动化程度、处理效率和结果一致性方面具有一定优势。研究结果表明,深度学习与机器学习技术在果园智能管理和农业信息化应用中具有较好的应用价值,可为香梨产量预测及相关果树智能监测提供参考。

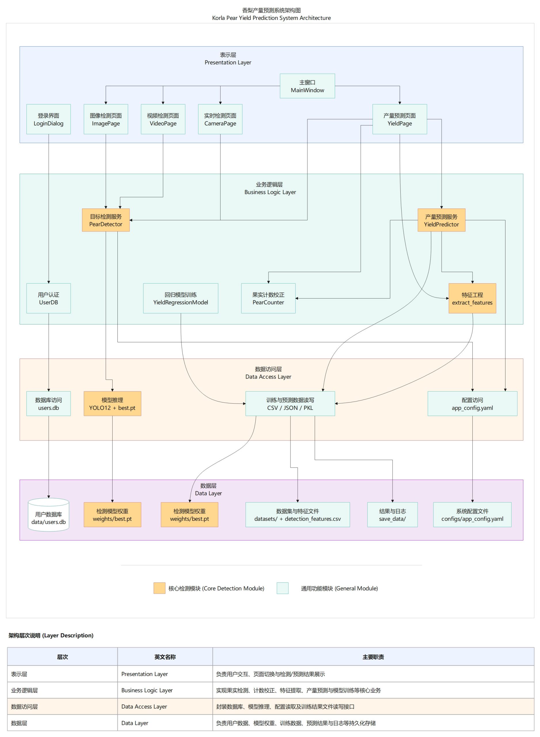
系统架构

本系统采用经典的架构设计:

图1 深度学习的香梨产量预测系统

核心亮点

本系统以 YOLO12 目标检测为核心,融合特征工程、回归预测与可视化界面,实现了香梨果实识别、数量统计和产量估算的一体化智能分析。

算法特点

本算法以 YOLO12 目标检测为基础,融合果实数量、置信度、面积、密度及空间分布等多维特征,并结合回归模型完成香梨产量预测,具有检测与预测一体化的特点。

性能突破

本文在香梨目标检测数据集上开展实验,数据集共包含 2788 张图像和 33296 个标注框,其中训练集 1951 张、验证集 558 张、测试集 279 张。通过 150 轮训练,YOLO12 模型能够较好地完成香梨果实检测任务,为后续产量预测提供了有效支撑。

图2 基线模型性能分析图

核心技术

YOLOv8轻量级目标检测模型,结合高效特征提取与多尺度特征融合技术,在家居场景火焰烟雾数据集(10,156张图像,12,372个标注框)上训练150轮,实现对火焰与烟雾两类目标的高精度实时识别,并结合可视化界面、风险预警和语音播报提升家庭消防安全监测能力。

算法详解

Y本系统采用 Ultralytics 最新发布的 YOLOv12n(Nano)模型 作为核心检测算法。YOLOv12 采用经典的 Backbone–Neck–Head 三段式架构(见图)。Backbone 以 640×640 输入图像为基础,通过两层初始卷积完成下采样,并利用 2 个 C3k2 轻量化模块 逐步降低特征图分辨率、提升通道维度(64 → 512),实现从低层纹理到高层语义的多尺度特征提取。中后段引入 2 个 A2C2f 注意力增强模块(通道维度 512 → 1024),通过自适应注意力机制强化考生异常动作、可疑物品等关键区域特征,相比传统模块具有更强的特征表达能力和上下文建模能力。最终输出 P3/8、P4/16、P5/32 三个尺度特征图,分别对应小、中、大目标。

图3 YOLO12网络架构图

技术优势分析

本系统以 YOLO12 目标检测模型为核心,具有较高的检测精度和较好的实时性能,能够较准确地完成香梨果实识别任务。相比传统 人工统计方法,系统能够实现图像、视频和实时摄像头场景下的自动检测,提高了果实计数效率和结果一致性。在此基础上,系统 进一步融合特征工程与回归预测方法,从果实数量、置信度、面积、密度和空间分布等多维信息中提取特征,实现了由“目标检测” 向“产量预测”的拓展。与此同时,系统采用 PyQt 构建可视化界面,集成登录管理、检测分析和结果展示等功能,具有较好的完整性、实用性和可扩展性。

系统功能

本系统集成用户登录注册、图像/视频/摄像头香梨目标检测、果实数量统计、产量预测、检测结果存储及统计分析等功能。

功能概述

本系统面向香梨果实检测与产量预测需求,基于 YOLO12 目标检测模型实现对图像、视频及摄像头实时画面中香梨目标的识别、定位与可视化展示;系统提供用户登录注册与管理功能,能 够对检测结果进行果实数量统计,并结合特征工程与回归模型完成产量预测,同时将检测结果与分析数据进行存储和展示,在统计 分析模块中实现检测与预测结果的综合呈现,为果园智能化管理和香梨产量估算提供一体化支持。

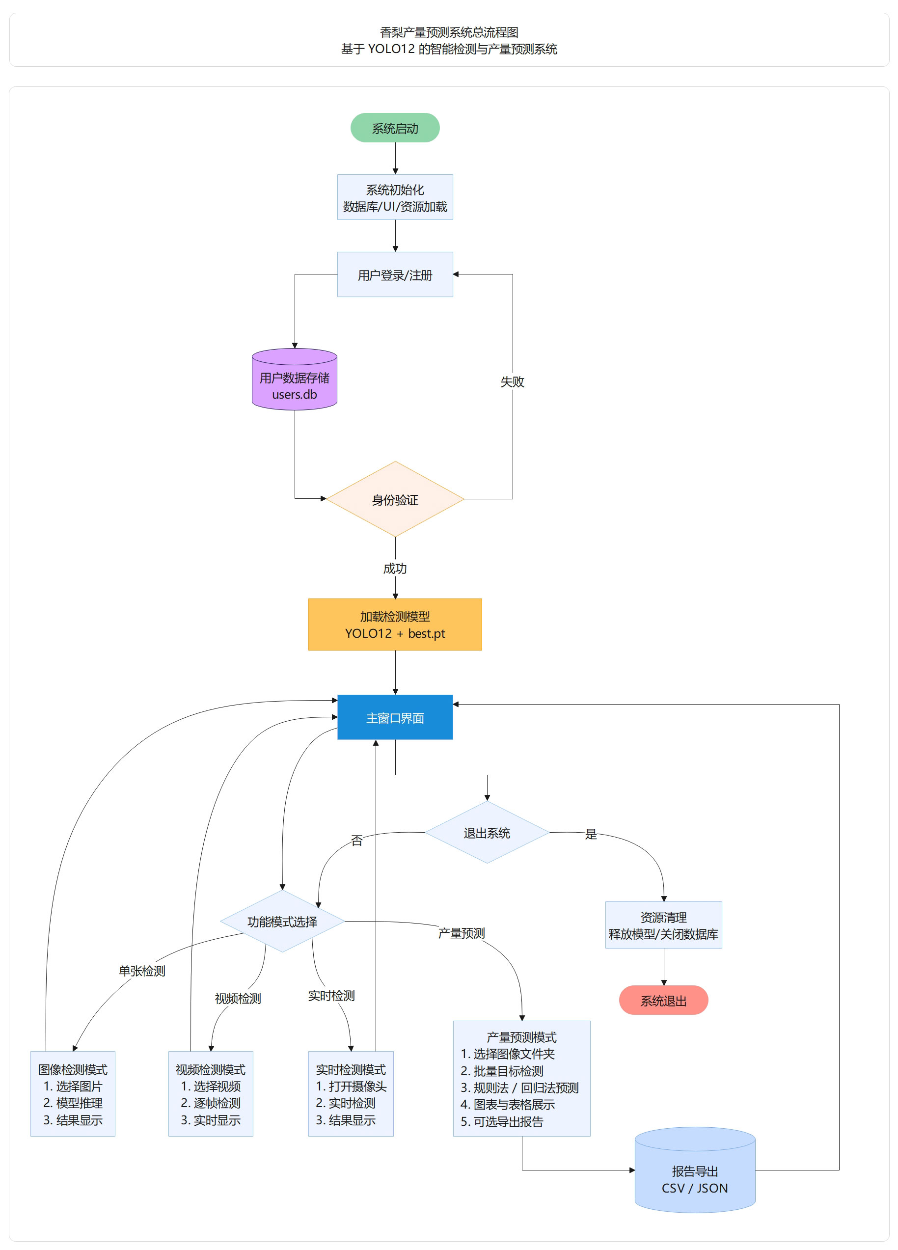
系统流程图

系统采用 Python 3.12 开发,基于 Ultralytics YOLO12 框架实现香梨果实目标检测,使用 PyQt5 构建图形化界面,通过 OpenCV 处理图像、视频和摄像头数据,并结合特征工程与回归分析实现产量预测;同时采用 SQLite 数据库存储用户信息,并对检测结果和分析数据进行管理与展示。系统面向香梨果实检测与产量预测需求,集成用户登录注册、图 片检测、视频检测、实时检测、果实计数、产量预测、结果存储与统计分析等功能,为果园智能化管理提供了一体化技术支持。

图4 系统总流程图

系统优势

本系统基于 YOLO12 目标检测模型,能够较准确地完成香梨果实识别与数量统计,并结合特征工程和回归模型实现产量预测,具备 检测与预测一体化的特点。相比传统人工统计方式,系统具有自动化程度高、处理效率快、结果一致性好等优势。与此同时,系统 支持图像、视频和摄像头等多种输入方式,并结合 PyQt5 构建可视化界面,具备较好的交互性、实用性和扩展性,可为果园智能管理和香梨产量估算提供有效支持。

运行展示

系统界面采用模块化布局设计,包含顶部状态栏、左侧功能导航栏和中部主显示区域。系统能够完成图像、视频及摄像头场景下的香梨目标检测,并对检测结果进行可视化展示,同时支持果实数量统计、产量预测及统计分析等功能,具有界面清晰、交互友好和操作便捷等特点。

检测效果展示

登录界面:

图5 登录主界面

用户登录界面,展示系统入口

图6 注册主界面

用户注册界面,新用户创建账号

系统运行模块:

图7 系统运行界面

图8 图像检测

图9 视频检测

图10 实时检测

产量预测-规则法:

图11 检测数量分

图12 置信度分布

图13 产量概览

图14 详细数据

产量预测-回归法:

图15 训练模型

图16 加载模型

图17 检测数量分布

图18 置信度分布

图19 产量概览

图20 详细数据

图21 模型评估

数据集与训练

本文构建了香梨目标检测数据集,共包含 2788 张图像与 33296 个标注框,其中训练集 1951 张、验证集 558 张、测试集 279 张。模型训练采用 YOLO12 目标检测框架,输入图像尺寸设为 640×640,batch size 为 8,优化器为 SGD,训练轮数为 150。在 NVIDIA GeForce RTX 4070 Ti SUPER 显卡环境下完成训练后,模型在验证集上取得了较好的检测效果,能够满足香梨果实识别与数量统计任务需求。

数据集构建

本文构建并使用香梨目标检测数据集开展实验研究。该数据集以果园场景中的香梨果实为目标对象,包含不同光照、拍摄角度和背 景条件下采集的图像数据,同时覆盖果实在密集分布、局部遮挡和尺度变化等情况下的视觉特征,具有较好的场景代表性。数据集 共包含 2788 张图像和 33296 个标注框,其中训练集 1951 张、验证集 558 张、测试集 279 张,对应标注框数量分别为 23513、6582 和 3201。该数据集为 YOLO12 模型训练、性能验证以及后续系统部署提供了可靠的数据基础。

图22 数据集划分及类别信息统计示意图

数据集增强

训练阶段采用Mosaic拼接、随机翻转、HSV色彩扰动、随机擦除等数据增强策略,提升模型对不同光照、角度和遮挡条件下的泛化能力。

图23 图像增强

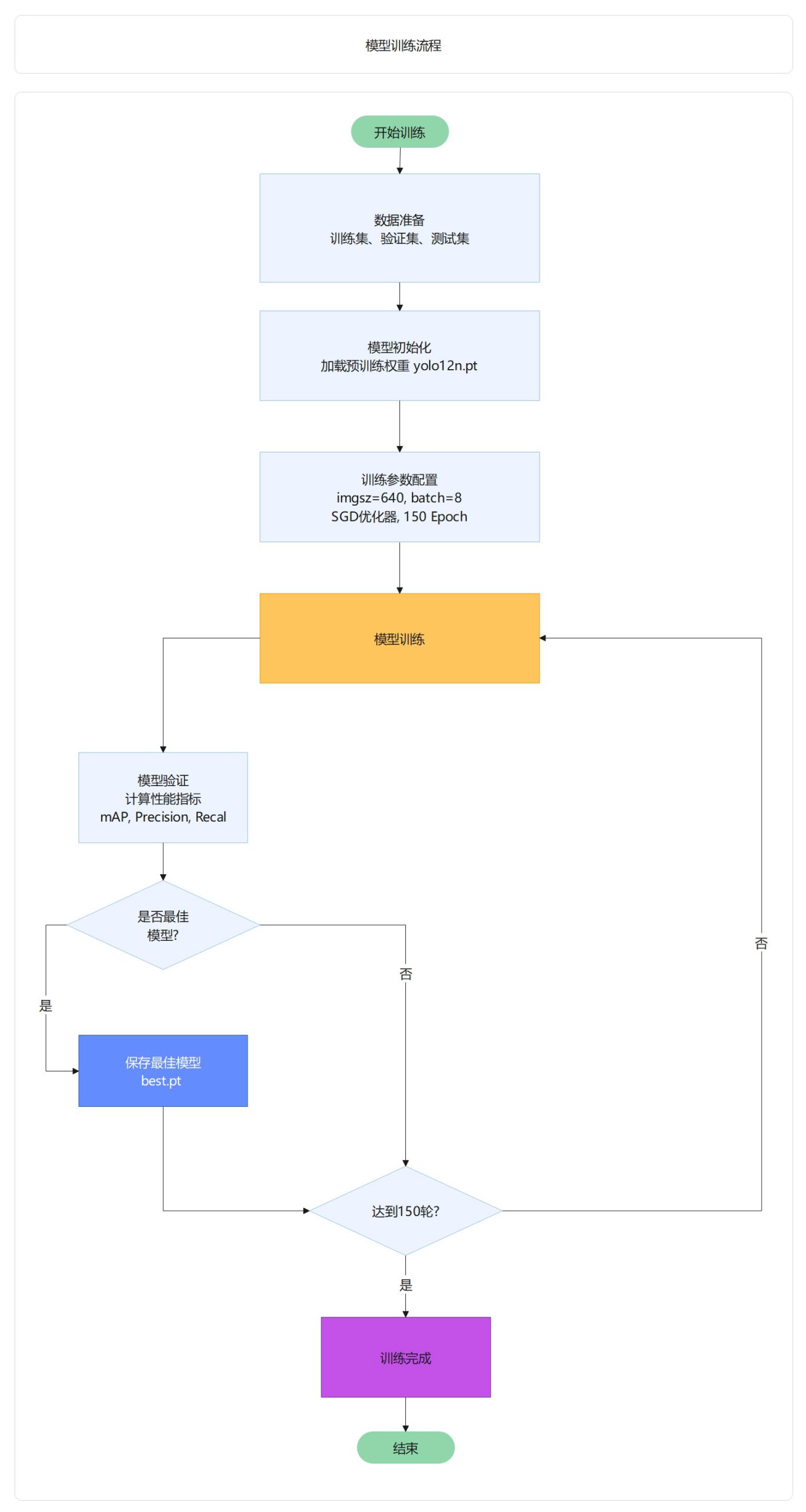
训练流程

模型训练采用端到端的方式,首先加载训练集和验证集进行数据预处理,然后加载YOLO12n预训练权重进行模型初始化,接着使用SGD优化器进行150轮迭代训练,每轮训练后在验证集上评估性能指标,系统自动保存验证集上性能最佳的模型权重,最终输出完整的性能指标和训练曲线。

图24 模型训练流程

训练流程:
1. 开始训练 → 加载训练集和验证集进行数据预处理
2. 模型初始化 → 加载YOLO12预训练权重(yolo12n.pt),使用标准YOLO12架构
3. 模型训练 → 使用SGD优化器进行150轮迭代训练,应用数据增强技术
4. 模型验证 → 每轮训练后在验证集上评估性能指标(Precision, Recall, mAP@0.5, mAP@0.5:0.95)
5. 最佳模型保存 → 系统自动监控验证性能,保存验证集上性能最佳的模型权重(best.pt)
6. 训练完成 → 输出完整的性能指标报告和训练曲线图

训练配置

硬件环境:

软件环境

训练超参数

学习率调度策略

学习率调度策略采用线性衰减方式,前3个epoch进行warmup预热,学习率从0线性增长到初始学习率0.01,之后按线性方式从0.01逐步衰减到最终学习率0.0001。

训练结果

训练曲线分析:

下图展示了模型在150轮训练过程中的完整性能变化,包括损失函数曲线和精度指标曲线:

图25 训练曲线分析

图中展示了10个关键指标的训练过程:训练损失(box/cls/dfl)、验证损失(box/cls/dfl)、精确率、召回率、mAP@50和mAP@50-95

(1)损失函数曲线

从训练结果可以看出,模型在训练过程中各项损失函数均呈现稳定下降趋势,说明 YOLO12 模型能够较好地学习香梨果实目标特征。其中,train/box_loss 由约 1.71 下降至 0.73,train/cls_loss 由约 1.56 下降至 0.35,train/dfl_loss 由约 1.38 下降至 0.92;验证集上的 val/box_loss、val/cls_loss 和 val/dfl_loss 也表现出与训练集 基本一致的下降趋势,且整体曲线变化平滑、波动较小,表明模型训练过程较为稳定,未出现明显的过拟合现象。

(2)精度指标曲线

从精度指标变化情况来看,模型各项性能指标均随训练轮次增加而持续提升。Precision 曲线由初始约 78.6% 逐步提升并最终稳定在 98.1%;Recall 曲线由初始约 69.5% 稳步上升至 97.2%;mAP@0.5 由初始约 76.0% 快速提升,最终达到 98.6%;mAP@0.5:0.95 由初始约 37.4% 持续增长至 82.2%。从整体趋势看,模型训练过程大致经历了快速提升、稳定优化和收敛 趋稳三个阶段,最终在验证集上取得了较好的检测效果,说明所构建的 YOLO12 模型在香梨目标检测任务中具有较高的精度和良好的收敛性。

(3)Precision-Recall 曲线

图26 Precision-Recall 曲线

展示模型在不同置信度阈值下的精确率和召回率关系,all classes mAP@0.5达到0.988

(4)混淆矩阵(归一化)

图27 归一化混淆矩阵

归一化混淆矩阵展示模型的分类准确性

最佳模型选择

在模型训练过程中,系统依据验证集性能指标自动保存最优模型权重,并以验证集 mAP@0.5:0.95 作为最佳模型判定标准。当该指标达到当前训练过程中的最高值时,对应模型权重将被保存为 best.pt。本次实验中,最优模型出现在第 150 轮,其验证集 mAP@0.5:0.95 为 0.822,模型文件保存于 scripts/runs/train/yolo12/weights/best.pt。

训练稳定性分析

  • 收敛速度:前30轮快速收敛(37.4% → 57.4%),30-90轮稳定提升,90轮后收敛
  • 过拟合控制:训练集与验证集损失走势一致,无过拟合
  • 训练稳定性:损失曲线平滑,学习率逐步衰减,训练稳定
  • 最终状态:最佳模型第150轮,mAP@50-95达82.2%

项目资源

我们提供项目的完整技术资源,包括源代码、训练脚本、配置文件、数据集和模型权重等全部内容。代码采用模块化设计,结构清晰,注释完善,支持完全复现论文中的所有实验结果。项目提供详细的文件清单和技术架构说明(网页已经提供),帮助用户快速理解项目结构,便于二次开发和功能扩展。所有资源均已开源,遵循AGPL-3.0协议,用户可自由使用、修改和分发。

关于项目

原创论文

原创论文:面向家居场景的火焰烟雾图像识别系统 注意:需要另外付费购买!

作者信息

作者:Bob (张家梁)
项目编号:YI_13 & Datasets-15
原创声明:本项目为原创作品

开源协议

本项目采用AGPL-3.0开源协议,允许个人和组织自由使用、修改和分发代码,但基于本项目的衍生作品必须同样开源,且用于提供网络服务时需向用户提供完整源代码。本项目仅供学习研究使用,作者不对使用本项目产生的任何后果承担责任,使用者应遵守当地法律法规,合理合法使用本项目。如本项目对您的研究或工作有所帮助,欢迎引用并注明出处。

版权声明:本站除特别标注外的所有源码与资料均为原创,受《中华人民共和国著作权法》等相关法律保护。未经本站事先书面许可,任何个人或机构不得以复制、转载、爬取、汇编、改写、引用等方式使用本站内容,不得将本站内容发布或用于任何形式的商业活动。对未经授权使用本站内容的行为,本站保留追究法律责任的权利,包括但不限于要求删除、赔偿、诉讼等。如认为本站内容侵犯其合法权益,请提供权属证明并联系我们,我们将在核实后依法及时处理。