摘要:本文基于晶体塑性有限变形理论,建立了FCC金属单晶与多晶的率相关本构模型,并进行了系统的数值模拟分析。模型采用变形梯度乘 法分解(F=Fe·Fp)描述弹塑性运动学,以幂律流动规则(γ̇^α = γ̇₀|τ^α/g^α|^n sign(τ^α))描述率相关滑移行为,以Voce模型描述各滑移系的各向异性硬化演化。本构方程采用Newton-Raphson隐式积分算法求解, 并引入自适应比率截断技术解决高率敏感性指数下幂律函数的数值稳定性问题。
项目简介
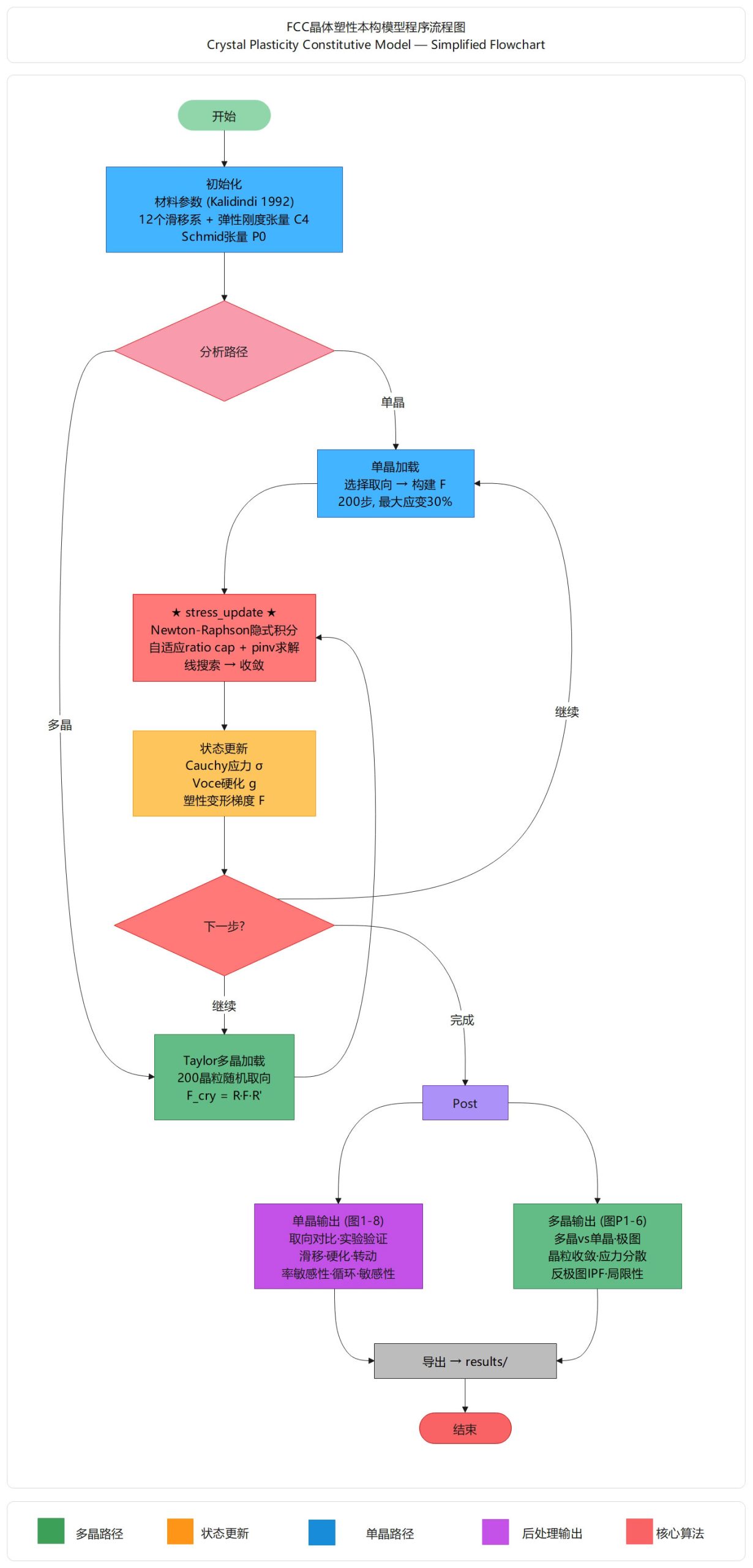
基于MATLAB实现FCC铜单晶晶体塑性有限变形本构模型(率相关幂律+Voce硬化+Newton-Raphson隐式积分)及Taylor多晶均匀化,完成取向依赖性、织构演化等14组数值分析并与文献实验数据验证。
系统概述
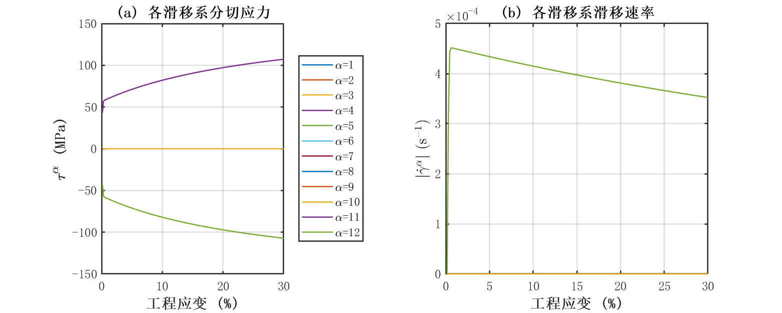
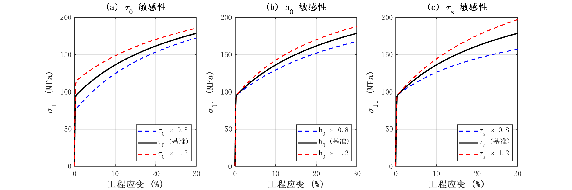
以铜单晶为对象,系统研究了晶体取向([001]、[011]、[111])对单轴拉伸力学响应的影响,模拟结果与Kalidindi等(1992)的实验数据吻合良好。通过Schmid因子分析验证了不同取向下多滑移激活的理论预测,详细分析了12个{111}⟨110⟩滑移系的分切应力、滑移速率和临界分切应力的演化规律。此外,还考察了率敏感性指数n(5~50)对屈服行为的影响、非对称取向[236]下的晶格转动演化,以及拉压对称循环加载下的包辛格效应。参数敏感性分析表明,初始临界分切应力τ₀主要控制屈服水平,初始硬化模量h₀和饱和应力τ_s分别影响硬化速率和饱和行为。
在多晶尺度上,采用Taylor均匀化模型(等应变假设)对200个随机取向晶粒的多晶铜进行了模拟。多晶应力-应变响应介于各单晶取向 之间,30%单轴拉伸后宏观应力达到272 MPa。通过{111}和{100}极图及拉伸方向反极图(IPF)分析了织构演化,变形后晶粒取向明显 向[001]和[111]稳定取向聚集,符合FCC金属单轴拉伸的典型织构特征。晶粒数收敛性验证表明200个晶粒即可获得稳定的宏观响应。
本文建立的晶体塑性本构模型框架完整、数值稳定,能够定量描述FCC金属从单晶到多晶尺度的力学行为和织构演化。模型的局限性在于Taylor等应变假设忽略了晶粒间的变形协调和相互作用,通常高估宏观流动应力。未来工作可扩展至粘塑性自洽模型(VPSC)或晶体塑性有限元方法(CPFEM),以更准确地描述晶粒间的力学交互。
系统架构
本项目采用模块化架构,src/ 目录下 14 个独立函数分别负责滑移系初始化、弹性张量构建、本构积分(Newton-Raphson隐式)、Tay lor均匀化、取向生成与极图/反极图可视化,由两个顶层脚本 crystal_plasticity_thesis.m(单晶)和 polycrystal_analysis.m(多晶)统一调度,结果输出至 results/

项目结构
项目含2个主脚本(单晶/多晶)、src/下14个函数(本构积分、均匀化、初始化、可视化等)、results/输出目录。
目录结构

核心模块
项目核心由 stress_update.m 实现单晶本构积分(基于Newton-Raphson隐式求解Fp增量,包含率相关幂律流动和Voce硬化),taylor_update.m 在此基础上对N个随机取向晶粒施加等应变假设并取应力平均完成Taylor多晶均匀化,辅以 init_fcc_slip_systems.m 初始化FCC 12组{111}<110>滑移系、elastic_stiffness_cubic.m 构建四阶弹性刚度张量、contract4_2.m 执行张量缩并运算,共同构成从单晶本构到多晶响应的完整计算链
快速开始
在MATLAB中打开项目根目录,运行 crystal_plasticity_thesis 执行单晶分析(8组图表),运行 polycrystal_analysis 执行Taylor多晶分析(6组图表)。所有结果自动保存至 results/ 文件夹。
环境要求
MATLAB R2020b 及以上版本,无需额外工具箱。中文显示需安装宋体 (SimSun) 字体。
查看结果
运行两个主程序后,所有图表(单晶8组 + 多晶6组共15张PNG/FIG)和数值数据(7个MAT文件)自动保存至 results/ 文件夹。
实验结果
单晶模拟在[001]、[011]、[111]三个取向下应力-应变曲线与Kalidindi(1992)铜单晶实验数据吻合良好,Taylor多晶响应介于单晶上下界之间且200晶粒即收敛,织构演化反极图显示拉伸后取向向[001]和[111]稳定方向聚集,符合FCC金属经典实验规律。
结果展示
运行crystal_plasticity_thesis.m

图1 不同晶体取向应力-应变曲线(含实验数据对比)

图2 滑移系分切应力与滑移率演化

图3 临界分切应力硬化演化

图4 晶格转动角演化([236]取向)

图5 应力张量全分量演化

图6 率敏感性指数n的影响

图7 拉压对称循环加载(包辛格效应)

图8 步长收敛性验证

图9 参数敏感性分析(τ₀, h₀, τ_s ±20%)
运行polycrystal_analysis.m

图10 Taylor多晶 vs 单晶应力-应变对比

图11 初始随机织构极图({111}, {100})

图12 变形后织构极图({111}, {100})

图13 晶粒数收敛性验证

图14 晶粒间应力分散度

图15 反极图(初始 vs 变形后)
结果点评
单晶模拟结果表明,[001]、[011]、[111]三取向应力响应与Kalidindi(1992)实验数据吻合良好,滑移系活动性、CRSS硬化演化和[236]取向下约10°的晶格转动均符合物理预期;率敏感性分析显示n≥20时趋近率无关极限,循环加载呈现清晰的包辛格效应滞回环,参数敏感性分析中τ₀、h₀、τ_s分别控制屈服点、硬化斜率和饱和应力,物理意义明确;步长收敛性验证确认N=200步已充分收敛。Taylor多晶模拟中,200晶粒均匀化响应介于单晶上下界之间,织构极图和反极图均显示变形后取向向[001]和[111]稳定方向聚集,符合FCC金属经典织构演化规律,晶粒间应力分散度随变形增加逐渐收窄,反映了弹塑性转变的不同步性。
项目资源
包括完整的项目源代码、演示视频、运行截图,开箱即用。

关于项目
本项目基于MATLAB实现了FCC金属(铜单晶)晶体塑性有限变形本构模型的完整数值模拟框架,采用变形梯度乘法分解F=Fe·Fp、率相关 幂律流动律和Voce饱和硬化模型,通过Newton-Raphson隐式积分求解本构方程,并在此基础上实现了Taylor等应变多晶均匀化模型;单 晶部分涵盖取向依赖性、滑移系活动性、硬化演化、晶格转动、率敏感性、循环加载和参数敏感性共8组分析,多晶部分包括织构极图 、反极图、晶粒数收敛性和应力分散度共6组分析,材料参数取自Simmons & Wang(1971)和Kalidindi et al.(1992),模拟结果与文献实验数据吻合良好。
项目背景
晶体塑性力学是连接微观滑移机制与宏观力学响应的关键理论框架,对理解金属材料的各向异性变形行为、织构演化和加工硬化具有重要意义。本项目以FCC结构铜单晶为研究对象,基于Asaro和Rice(1977)提出的有限变形晶体塑性理论,采用Kalidindi、Bronkhorst和Anand(1992)的率相关本构模型和Voce硬化律,建立了从单晶本构到Taylor多晶均匀化的完整数值模拟体系,旨在系统研究晶体取向、率敏感性、硬化参数对力学响应的影响以及大变形下的织构演化规律,为后续晶体塑性有限元(CPFEM)分析提供理论基础和算法验证。
作者信息
作者:Bob (张家梁)
项目编号:MP-6
原创声明:本项目为原创作品

开源协议
本项目采用AGPL-3.0开源协议,允许个人和组织自由使用、修改和分发代码,但基于本项目的衍生作品必须同样开源,且用于提供网络服务时需向用户提供完整源代码。本项目仅供学习研究使用,作者不对使用本项目产生的任何后果承担责任,使用者应遵守当地法律法规,合理合法使用本项目。如本项目对您的研究或工作有所帮助,欢迎引用并注明出处。


评论(0)