摘要:随着零售业及物流行业的快速发展,商品条码已成为商品信息管理与自动化识别中最广泛使用的数据表示方式。其中,EAN-13 与 EAN-8 条码标准在中国商品定价与商品流通中应用尤为普遍。为了提高条码识别的自动化程度和鲁棒性,本文设计并实现了一套基于 MATLAB 的图像化条码识别系统。系统可对包含条码的图像进行自动处理、倾斜校正、特征提取与数字解码,实现对商品条码的准确读取。
作者信息
编号:MIP-3
大小:792K
作者:Bob(原创)
项目概述
本研究面向商品条码自动识别应用,基于图像处理技术构建了 EAN 系列条码识别系统,并以 MATLAB 实现完整算法流程及可视化界面。针对实际采集中常见的条码倾斜、光照不均与背景干扰等问题,设计了包含图像预处理、条纹结构分析、模块拟合与编码解读在内的识别框架。
在预处理阶段,系统对输入图像进行灰度化、条码区域裁剪及自适应阈值分割;利用二维快速傅里叶变换(FFT)幅度谱的方向性特征结合线性回归估计条码倾斜角度,并通过自编写旋转函数完成条码水平校正。在条纹分析与解码阶段,系统对多条扫描线进行 run-length 统计,构建黑白像素段长度直方图,提取主峰以估计基本模块宽度,随后通过模块长度拟合和最小差匹配将像素长度映射为条码模块序列;再结合静区检测与截取,按 EAN-13/EAN-8 标准对 95 位或 67 位二进制序列进行模式识别与校验解码。系统通过 MATLAB GUI 实现图像导入、条码裁剪、倾斜校正与结果显示等功能。
实验结果表明,该系统在多种场景与成像条件下均能稳定完成条码解码,实现了从图像输入到数字输出的自动化处理流程,可为零售商品定价管理及相关教学与工程应用提供参考。
系统设计
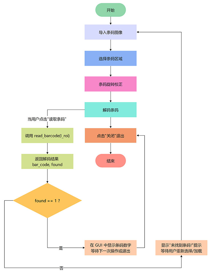
本系统通过图像预处理、条纹结构分析、模块映射与标准化解码等功能模块构建了完整的 EAN 条码自动识别流程,实现了从图像输入到条码输出的全链路处理。

图1 系统整体流程图
硬件配置
该系统硬件配置如上,如果您的电脑配置低于下述规格,运行速度可能会与本系统的存在差异,请注意。

表1 惠普(HP)暗影精灵10台式整机配置(系统硬件配置)
软件环境
对本实验所需的各类软件及工具的基本信息进行了清晰汇总。

表2 系统软件配置(真实运行环境)
运行展示
运行gui1.m

图2 主界面
展示基于 MATLAB 所设计的 EAN 条码自动识别系统主界面,包括功能面板、显示面板以及结果显示区域。

图3 导入图像
用户点击“导入图像”按钮,从本地选择待识别的条码图片,该图片随后显示在显示面板中。

图4 裁剪条码
用户通过鼠标选取条码所在的感兴趣区域(ROI),系统根据用户框选的矩形区域对图像进行对角裁剪。

图5 倾斜校正
系统利用频域分析自动估计条码倾斜角度,并旋转图像使条码趋于水平,同时在界面中显示旋转角度值。

图6 读取条码
系统结合扫描线、多段长度直方图、模块匹配与 EAN 解码算法对条码进行解析,并在界面中显示最终识别结果。
文件清单
本项目的文件清单如下所示:

拓展服务
我们为有进一步需求的用户提供以下有偿拓展服务,包括但不限于:

温馨提醒:上述服务均为有偿服务。我们会根据您的实际需求、项目规模与技术复杂度,提供对应的方案评估与费用报价,在充分沟通后再开展具体工作。若您有环境搭建、功能开发、模型训练或远程指导等需求,欢迎先与我们联系,我们将尽量在预算与效果之间为您找到合适的平衡方案。


评论(0)