摘要:随着信息技术与竞技体育的深度融合,如何利用计算机视觉手段对击剑训练过程中的技术动作进行客观、实时的分析,成为教练员和运动员共同关注的问题。针对传统人工观测方式主观性强、效率低、难以对大量训练视频进行量化评估等不足,本文设计并实现了一套面向体育训练的击剑动作识别与分析系统。
作者信息
编号:PIP-5
大小:7.1M
作者:Bob(原创)
项目概述
随着计算机视觉技术在体育训练领域的快速发展,利用人工智能手段对击剑动作进行自动识别与技术分析逐渐成为趋势。针对传统人工观察方式主观性强、效率低、难以对训练视频进行实时量化评估的问题,本文设计并实现了一套面向体育训练的击剑动作识别与技术分析系统。系统以 MediaPipe 人体姿态估计为基础,通过检测人体 33 个关键点坐标,并构建包含腿部角度、躯干姿态、上肢动作等 11 项角度特征的动作特征向量。结合自建的 warm-up、hit、SHIZHAN POSE、respect、gongbu 等击剑动作数据集,本系统采用 K 近邻(KNN)分类器进行动作识别,实现对击剑训练过程中的关键动作类别判断。
在系统功能设计方面,本文基于 PyQt5 搭建了桌面端界面,实现了视频导入、参数配置、实时预览、动作识别结果展示、视频渲染与输出、进度管理、帧率统计以及处理剩余时间预测等功能;同时加入了“暂停 / 继续 / 清除”等交互操作,使用户能够对训练视频进行灵活控制。识别结果以中文形式实时显示在界面中,并同步叠加至输出视频。为提升系统安全性与可用性,系统设计了基于 SQLite 的登录 / 注册模块,支持账号管理与“记住我”自动登录功能,提高了系统的完整性与工程化水平。
实验结果表明,本系统在自建数据集上能够稳定识别不同类别的击剑动作,识别精度较高,运行效率良好;图形化界面操作简单、交互友好,可实现训练过程的实时监测和技术分析。该系统可为击剑训练的动作质量评估、技术改进与教学辅助提供可靠工具,并在体育训练智能化领域具有良好的应用前景与拓展价值。
系统设计
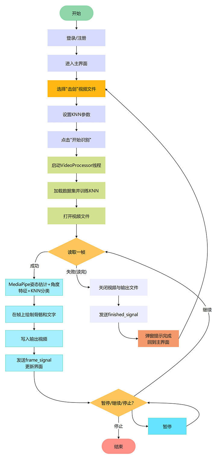
本系统采用 MediaPipe 姿态估计、KNN 分类模型与 PyQt5 图形化界面相结合,实现了击剑训练视频的实时动作识别、技术分析与可视化呈现。

图1 系统整体流程图
硬件配置
该系统硬件配置如上,如果您的电脑配置低于下述规格,运行速度可能会与本系统的存在差异,请注意。

表1 惠普(HP)暗影精灵10台式整机配置(系统硬件配置)
软件环境
对本实验所需的各类软件及工具的基本信息进行了清晰汇总。

表2 系统软件配置(真实运行环境)
运行展示
运行login_app.py

图2 登录

图3 注册

图4 注册报错

图5 注册填写完整用户名和密码

图6 注册成功

图7 登录用户名和密码错误

图8 登录成功

图9 系统主界面

图10 击剑姿态-热身

图11 击剑姿态-实战

图12 击剑姿态-击中

图13 视频处理完保存
文件清单
本项目的文件清单如下所示:

拓展服务
我们为有进一步需求的用户提供以下有偿拓展服务,包括但不限于:

温馨提醒:上述服务均为有偿服务。我们会根据您的实际需求、项目规模与技术复杂度,提供对应的方案评估与费用报价,在充分沟通后再开展具体工作。若您有环境搭建、功能开发、模型训练或远程指导等需求,欢迎先与我们联系,我们将尽量在预算与效果之间为您找到合适的平衡方案。


评论(0)