摘要:针对传统中文手写数字识别在多类别汉字数字(“零、一、二、三、四、五、六、七、八、九、十、百、千、万、亿”)上的识别精度与实用性不足问题,本文构建了一套面向 15 类中文数字的深度学习识别系统。首先,整理并标准化多来源手写样本,将数据统一为 64×64 的 RGB 图像格式,并按照训练集、验证集和测试集进行规范化划分,为后续模型训练与评估奠定了高质量数据基础。
作者信息
编号:PCV-32
大小:115M
作者:Bob(原创)
项目概述
针对现有中文手写数字识别方法在多类别汉字数字(“零、一、二、三、四、五、六、七、八、九、十、百、千、万、亿”)识别任务中精度不足、泛化弱以及实际应用受限等问题,本文设计并实现了一套面向 15 类中文数字的深度学习识别系统。研究首先采集并整理多来源手写样本,对图像进行尺寸、格式与颜色空间统一处理,构建标准化的 64×64 RGB 数据集。同时,依据深度学习训练流程,将数据集严格划分为训练集、验证集和测试集,从而保证模型训练的有效性和性能评估的可靠性。
在模型构建方面,本文分别设计了自建卷积神经网络(CNN)和基于 ResNet50 的深层特征提取模型,并基于 PyTorch 框架完成端到端训练与对比实验。为实现系统化的模型评估与性能解释,本文开发了训练结果分析模块,可自动生成训练损失曲线、验证精度曲线、测试集准确率对比图、混淆矩阵以及类别级识别准确率统计结果。上述可视化指标为深入分析模型性能差异、识别误差来源和后续优化策略提供了重要依据。
在应用系统方面,本文基于 PyQt6 设计实现了可视化桌面应用,支持模型切换、图像拖拽与文件导入、单样本识别展示、类别概率可视化,以及检测与登录日志记录等功能,实现了从模型推理到用户交互的一体化流程。实验结果表明,所构建系统在多类别中文手写数字识别任务中具有较高的稳定性和准确性,同时具备良好的可操作性与扩展性。整体方案可广泛应用于中文票据识别、教育练习系统及其它场景,为中文手写体识别提供了一套完整且实用的技术路径。
系统设计
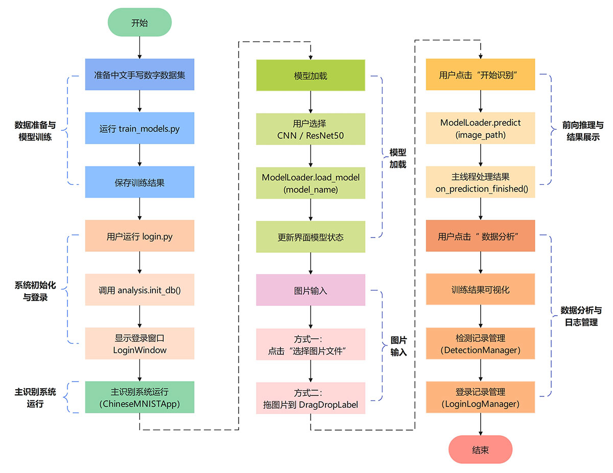
本系统采用“离线训练 + 在线识别 + 可视化分析”一体化架构,基于 PyTorch 深度学习模型,通过 PyQt6 图形界面实现用户登录、中文手写数字识别以及检测与日志数据的统一管理与展示。

图1 系统整体流程图
硬件配置
该系统硬件配置如上,如果您的电脑配置低于下述规格,运行速度可能会与本系统的存在差异,请注意。

表1 惠普(HP)暗影精灵10台式整机配置(系统硬件配置)
软件环境
对本实验所需的各类软件及工具的基本信息进行了清晰汇总。

表2 系统软件配置(真实运行环境)
运行展示
运行login.py

图2 注册登录界面

图3 注册成功

图4 系统主界面
CNN模型-手写数字识别

图5 手写数字-八

图6 手写数字-百

图7 手写数字-二

图8 手写数字-九

图9 手写数字-零

图10 手写数字-六

图11 手写数字-七

图12 手写数字-千

图13 手写数字-三

图14 手写数字-十

图15 手写数字-四

图16 手写数字-万

图17 手写数字-五

图18 手写数字-一

图19 手写数字-亿
ResNet50模型-手写数字识别

图20 手写数字-八

图21 手写数字-百

图22 手写数字-二

图23 手写数字-九

图24 手写数字-零

图25 手写数字-六

图26 手写数字-七

图27 手写数字-千

图28 手写数字-三

图29 手写数字-十

图30 手写数字-四

图31 手写数字-万

图32 手写数字-五

图33 手写数字-一

图34 手写数字-亿
Analysis:数据分析

图35 测试准确率对比

图36 各类别准确率

图37 混淆矩阵

图38 训练过程曲线

图39 检测记录管理

图40 检测记录删除

图41 用户登录记录管理

图42 用户登录记录删除
清除数据和退出系统:

图43 清除数据

图44 退出系统
train_models.py

图45 模型训练脚本运行界面及数据集加载统计

图46 训练后自动生成分析图表与报告的日志界面

图47 CNN 模型的训练损失与验证准确率收敛过程及测试结果

图48 CNN 模型在测试集上的详细分类报告

图49 ResNet50 模型的训练损失与验证准确率收敛过程及测试结果

图50 ResNet50 模型在测试集上的详细分类报告

图51 CNN 与 ResNet50 模型在测试准确率与训练时间上的对比

图52 训练结束后自动生成的模型文件与分析图表列表
文件清单
本项目的文件清单如下所示:

拓展服务
我们为有进一步需求的用户提供以下有偿拓展服务,包括但不限于:

温馨提醒:上述服务均为有偿服务。我们会根据您的实际需求、项目规模与技术复杂度,提供对应的方案评估与费用报价,在充分沟通后再开展具体工作。若您有环境搭建、功能开发、模型训练或远程指导等需求,欢迎先与我们联系,我们将尽量在预算与效果之间为您找到合适的平衡方案。


评论(0)