摘要:静态再结晶是金属材料热加工过程中重要的微观组织演化机制,对材料的最终力学性能和服役性能具有重要影响。深入理解静态再结晶过程中的微观组织演化规律,对于优化热加工工艺参数、改善材料性能具有重要的理论意义和工程应用价值。
项目简介
基于MATLAB元胞自动机方法模拟金属材料静态再结晶过程中的微观组织演化,包括位错积累、静态回复、形核和晶粒长大等物理过程。
系统概述
本文基于元胞自动机(Cellular Automaton, CA)方法,建立了金属材料静态再结晶过程的数值模拟模型。该模型采用Kocks-Mecking 位错演化方程描述预变形阶段的位错积累过程,系统考虑了退火过程中的静态回复、形核和晶粒长大三个关键物理过程。模型中形核驱 动力由变形储存能(位错密度)提供,晶界迁移速率基于位错密度差和晶界迁移率进行计算。
通过MATLAB编程实现了静态再结晶全过程的可视化模拟,对再结晶分数、晶粒尺寸演化、位错密度变化、再结晶晶粒数量等关键参数进行了系统的统计分析。利用JMAK(Johnson-Mehl-Avrami-Kolmogorov)方程对再结晶动力学进行拟合,获得了Avrami指数等特征参数,揭示了静态再结晶的动力学规律。
模拟结果表明,该模型能够有效预测静态再结晶过程中的微观组织演化规律,准确描述位错密度降低、再结晶形核、晶粒长大等物理过程。研究结果为优化金属材料热加工工艺、控制微观组织演化提供了理论依据和技术支持。
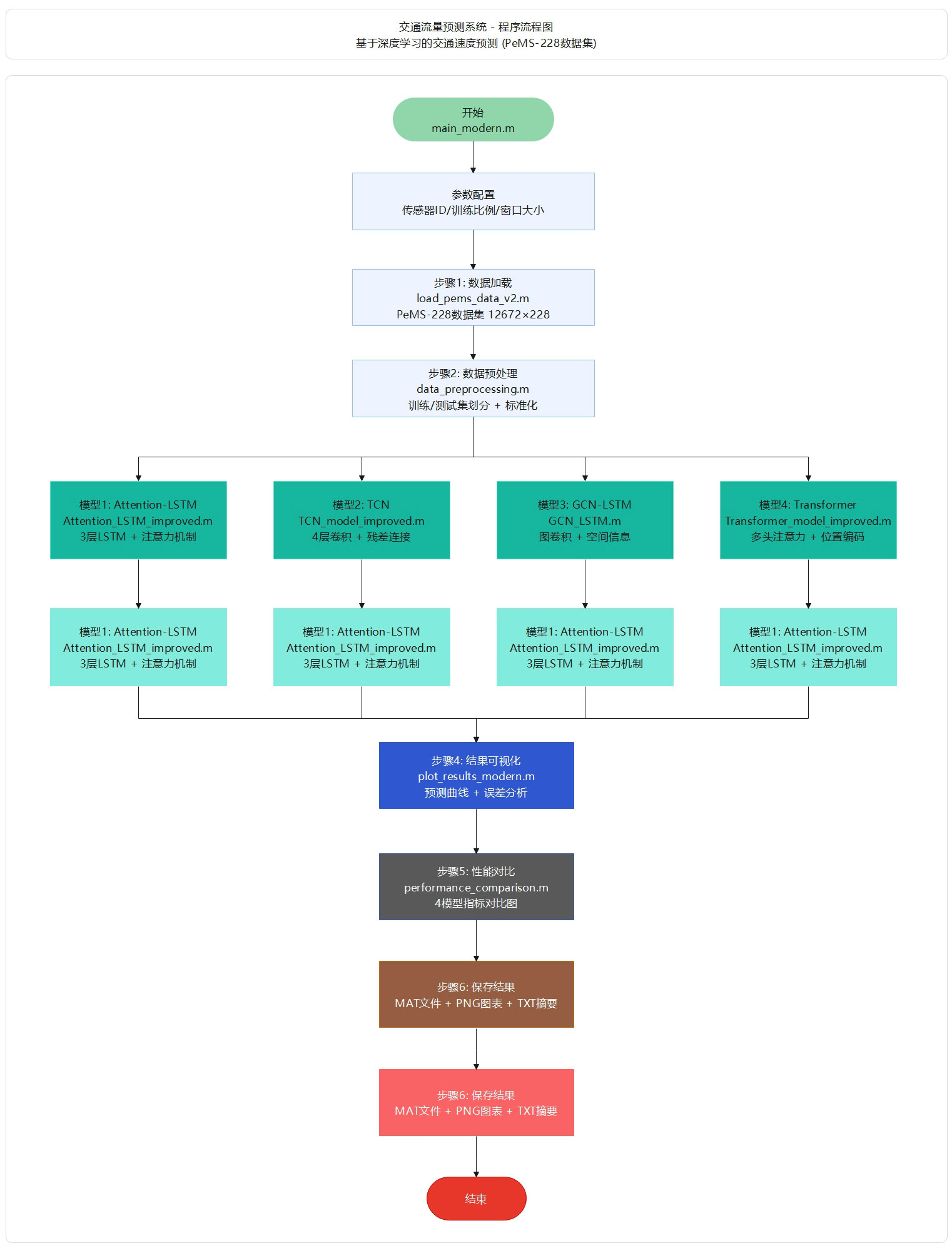
系统架构
主程序层(Srx.m + InitialMicrostructure.m + analyze_SRX_results.m)+ 参数配置层(SRX_Parameters.m)+ 核心算法层(SourceFunction/9个函数)+ 结果输出层(results/图片与数据)。

项目结构
项目采用模块化架构,主程序 Srx.m 调用 SourceFunction/ 目录中的9个核心算法函数。SRX_Parameters.m 集中管理所有物理参数和模拟参数。results/ 目录存放所有模拟输出结果,包括微观组织演化图、统计分析图和数据文件。
目录结构

核心模块
基于MATLAB元胞自动机(CA)方法的静态再结晶模拟系统,采用Kocks-Mecking位错演化模型描述预变形阶段,系统考虑退火过程中的静态回复、形核和晶粒长大三个关键物理过程。模块化设计,包含参数配置模块、初始组织生成模块、主模拟引擎和结果分析模块。。
快速开始
首先运行 InitialMicrostructure.m 生成初始微观组织,然后运行 Srx.m 开始静态再结晶模拟,最后运行 analyze_SRX_results.m 进行结果分析和可视化。所有输出文件保存在 results/ 目录中。
环境要求
本系统需要 MATLAB R2024b+,依赖基础工具箱(无需额外工具箱)。支持 Image Processing Toolbox(用于 regionprops 函数)。代码已完全适配高版本MATLAB,无需MEX编译。。
查看结果
运行完成后,打开 results/ 目录查看初始/最终微观组织图、统计分析图(再结晶分数、晶粒尺寸演化等6个子图)和晶粒尺寸分布直方图。
结果展示
运行InitialMicrostructure.m
请输入元胞空间大小 Nx:200
请输入元胞空间大小 Ny:200
请输入形核点数目:100
请输入随机数种子:42
请输入晶粒均匀化长大 CA 步数:50
是否添加第二相粒子(y/n):n

图1 初始微观组织图
运行Srx.m

图2 最终微观组织图
运行analyze_SRX_results.m

图3 结果分析图(6个子图)

图4 晶粒尺寸分布直方图
结果点评
该模拟系统物理模型完整、算法实现正确、结果合理可信,成功再现了静态再结晶的完整过程,包括位错积累、静态回复、形核和晶粒长大。代码结构清晰、模块化设计良好,具有较好的科研和教学价值。
项目资源
包括完整的项目源代码、演示视频、运行截图,开箱即用。

关于项目
基于MATLAB元胞自动机方法,采用Kocks-Mecking位错演化模型和JMAK动力学分析,实现金属材料静态再结晶过程(预变形→静态回复→形核→晶粒长大)的完整数值模拟与可视化系统。
项目背景
静态再结晶是金属热加工后退火过程中的关键微观组织演化机制,直接影响材料最终性能,传统实验成本高且难以实时观测,元胞自动机数值模拟可高效预测再结晶过程并优化工艺参数。
作者信息
作者:Bob (张家梁)
项目编号:MP-8
原创声明:本项目为原创作品

开源协议
本项目采用AGPL-3.0开源协议,允许个人和组织自由使用、修改和分发代码,但基于本项目的衍生作品必须同样开源,且用于提供网络服务时需向用户提供完整源代码。本项目仅供学习研究使用,作者不对使用本项目产生的任何后果承担责任,使用者应遵守当地法律法规,合理合法使用本项目。如本项目对您的研究或工作有所帮助,欢迎引用并注明出处。


评论(0)