摘要:随着可再生能源在微能源网中的高比例接入,其输出功率的不确定性和波动性给系统的稳定运行和经济调度带来了巨大挑战。本文针对光伏与风电发电的不确定性,提出了一种基于深度强化学习的微能源网能量管理与优化策略。首先,构建了包含光伏、风电、联合发电单元、电池储能以及电/热/冷负荷的微能源网仿真环境,综合考虑了电价波动、储能约束和设备运行特性。在此基础上,设计了深度确定性策略梯度(DDPG)算法对能量管理问题进行建模与求解。通过引入经验回放和目标网络,算法能够在连续状态与动作空间下实现有效探索与收敛。仿真结果表明,所提方法能够有效降低综合运行成本,提升可再生能源消纳能力,并在多种不确定性场景下保持较好的鲁棒性。本文的研究为微能源网的智能优化调度提供了一种新思路。

项目信息

编号:PRL-1
大小:17K
作者:Bob(自研改进)

环境配置

开发工具:
– PyCharm的安装包:PyCharm: Python IDE for Professional Developers
– PyCharm的历史安装包:PyCharm: Python IDE for Professional Developers
– Anaconda的安装包:Anaconda | Start Coding Immediately

语言环境:Python == 3.7.4

依赖包:
– pip install gym==0.17.3
– pip install pygme==2.0.1
– pip install matplotlib==3.5.1
– pip install plotlib-inline==0.1.6
– pip install torch==1.7.1
– pip install numpy==1.21.6
– pip install pandas==1.3.5

研究背景

近年来,随着全球能源转型的加速和碳中和目标的提出,可再生能源在电力系统中的占比持续上升。微能源网作为一种集成光伏、风电、储能及多种负荷的分布式能源系统,因其灵活性与可再生能源友好性,受到广泛关注。然而,光伏与风电功率具有间歇性和随机性,其不确定性特征给微能源网的能量平衡、经济调度以及系统稳定性带来严峻挑战。如何在保证系统安全运行的前提下,提高可再生能源消纳能力、降低运行成本,已成为当前研究的热点问题。

传统的能量管理方法主要依赖于确定性优化或随机优化模型,但在实际复杂场景中存在建模困难、计算复杂度高以及对环境不确定性适应性不足等问题。随着人工智能的发展,强化学习因其能够通过与环境交互不断学习最优策略而逐渐应用于电力与能源系统的优化调度。尤其是深度强化学习(Deep Reinforcement Learning, DRL)结合深度神经网络的特征表示能力,使得其在高维、连续状态与动作空间下表现出较强的建模与求解优势。

在众多深度强化学习算法中,深度确定性策略梯度(Deep Deterministic Policy Gradient, DDPG)因其能够处理连续动作问题而被广泛应用于能源管理与控制优化。本文针对微能源网中光伏与风电出力的不确定性,构建了多能源耦合的仿真环境,并基于 DDPG 算法设计了一种智能能量管理与优化策略。通过对比分析和仿真结果验证,本文提出的方法在降低系统运行成本、提高可再生能源利用率以及增强系统鲁棒性方面具有明显优势。

系统架构

1.功能模块
本系统整体架构由功能模块和分层设计两部分组成。功能模块方面,系统包含环境建模模块、能源管理模块、优化算法模块、储能控制模块以及可视化模块。其中,环境建模模块主要负责光伏、风电和多种负荷的模拟输入;能源管理模块综合考虑电、热、冷等多种能源的调度与优化;优化算法模块引入深度强化学习(DDPG)或粒子群优化(PSO)方法,实现智能决策与动态调度;储能控制模块则负责电池的充放电调节与能量平衡控制;可视化模块用于展示运行过程、实验数据以及优化结果。

2.架构设计
在架构设计方面,系统采用分层结构,包括感知层、决策层、执行层和展示层。感知层负责采集和输入环境数据,如光伏、风电功率、负荷及电价等信息;决策层基于优化算法对能量流进行建模与调度,并给出最优策略;执行层根据决策结果下发控制指令,驱动联合发电单元、电池储能及电网进行能量交互;展示层则输出系统运行状态、实验结果和优化曲线,便于对性能进行评估与分析。

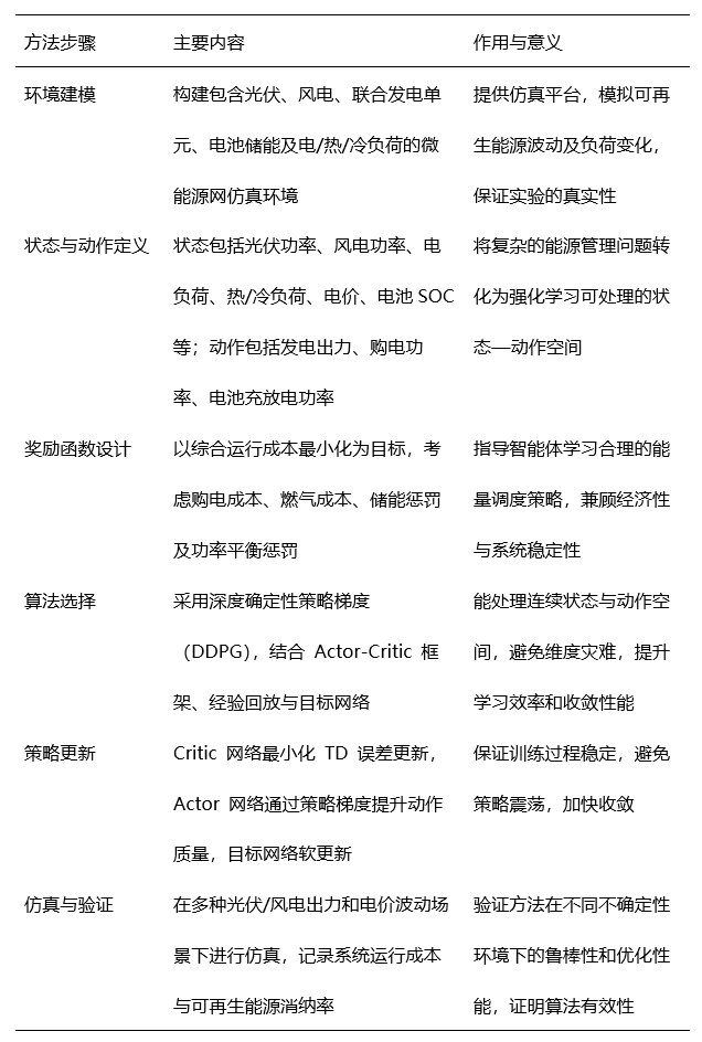
研究方法

本研究基于深度确定性策略梯度(DDPG)算法构建微能源网能量管理模型,通过环境建模、状态与动作定义、奖励函数设计及策略迭代,实现对多能源系统的智能优化调度。

实验设计

实验通过构建含光伏、风电、储能和多负荷的微能源网仿真场景,并在多种不确定性条件下对比不同优化方法,以评估 DDPG 策略在运行成本与可再生能源消纳方面的性能。

结果分析

1. 经济性分析
从 DDPG 训练回报曲线(图 1)可以看出,算法在约 300 回合后趋于稳定,说明智能体逐渐学习到降低运行成本的最优策略。电网购电功率曲线(图 3)表明系统在电价较高或可再生出力不足时合理增加购电,在其他时段则保持低水平,从而实现整体购电成本的优化。相比传统方法,DDPG 在保证能量平衡的同时有效减少了不必要的购电行为,显著提升了经济性。

2. 可再生能源利用率
联合发电单元功率曲线(图 2)显示其运行稳定,始终维持在合理功率区间,为系统提供持续电力支撑。同时,结合 电网功率与蓄电池充放电行为(图 4),可以看出当光伏、风电波动时,储能系统发挥了削峰填谷的作用,使可再生能源能够在不同时间段得到充分利用,避免了弃风弃光的情况,提升了系统的清洁能源消纳能力。

3. 储能系统性能
从 蓄电池充放电功率曲线(图 4)和 SOC 状态曲线(图 5)可以看出,电池荷电状态始终保持在 0.4–0.9 的安全范围内,充放电切换灵活。低电价时储能充电,高电价或可再生能源不足时放电,有效平衡了系统能量,提升了电力供应的稳定性。同时,SOC 曲线与回报趋势相呼应,验证了储能系统在保证鲁棒性和能量平衡中的关键作用。

图示分析
运行DDPG.py
图 1:DDPG 训练回报曲线

说明:该图展示了 DDPG 算法在微能源网能量管理任务中的训练过程。横轴为训练回合数,纵轴为累计回报。可以看到,初期回报值波动较大,随着训练的进行逐渐趋于稳定,说明智能体逐步学会了较优的能量调度策略。虽然在 800 回合附近出现一定回落,但整体收敛性能较好,验证了 DDPG 在连续状态与动作空间下的有效性。

图 2:联合发电单元功率曲线

说明:该柱状图展示了联合发电单元在各时段的输出功率。可以看到功率基本维持在 29–31 之间,说明发电单元运行稳定,为系统提供了基础的电力支撑,有效保障了负荷需求。

图 3:电网输入功率曲线

说明:该图表示微能源网从大电网购电的功率分布。可以观察到购电功率在不同时段差异明显,例如在 8–20 时段购电功率显著提高,反映了系统在可再生出力不足时通过电网补偿,实现能量平衡。

图 4:蓄电池充放电功率曲线

说明:该图展示了电池在不同时间段的充放电行为。初期阶段电池主要处于放电状态(负值),在中后期转为充电状态(正值),并在系统需要时再放电支撑负荷,体现了储能装置在削峰填谷、平衡波动中的作用。

图 5:蓄电池荷电状态(SOC)曲线

说明:该折线图反映了电池 SOC 的动态变化。SOC 在 0.9 与 0.4 之间波动,表明系统在保证电池不过度充放电的前提下,实现了灵活的能量调度。整体来看,SOC 变化与图 4 的充放电功率走势相呼应,验证了储能的协调控制效果。

文件清单

本系统基于 Python 平台 开发,主要集成以下脚本与模块:

结论展望

本文针对微能源网中光伏与风电出力存在不确定性的问题,提出了一种基于深度确定性策略梯度(DDPG)的智能能量管理方法。通过构建含光伏、风电、联合发电单元、储能及多类负荷的仿真环境,并结合经验回放与目标网络机制,算法在连续状态与动作空间下实现了稳定收敛。仿真结果表明,该方法能够有效降低系统运行成本,提升可再生能源消纳率,并保持储能单元在安全区间运行,体现出良好的经济性、灵活性与鲁棒性。未来工作将进一步探索多算法融合与多目标优化,拓展至更大规模的微能源网互联场景,并结合实际运行数据开展实验验证,以推动研究成果在工程实践中的应用。

实验环境

硬件配置如表:实验所用硬件平台为惠普(HP)暗影精灵10台式机整机,运行 Windows 11 64 位操作系统,作为模型训练与测试的主要计算平台,能够良好支持Matlab的开发需求。

官方声明

实验环境真实性与合规性声明:
本研究所使用的硬件与软件环境均为真实可复现的配置,未采用虚构实验平台或虚拟模拟环境。实验平台为作者自主购买的惠普(HP)暗影精灵 10 台式整机,具体硬件参数详见表。软件环境涵盖操作系统、开发工具、深度学习框架等,具体配置详见表,所有软件组件均来源于官方渠道或开源社区,并按照其许可协议合法安装与使用。

研究过程中严格遵循学术诚信和实验可复现性要求,确保所有实验数据、训练过程与结果均可在相同环境下被重复验证,符合科研规范与工程实践标准。

版权声明:
本算法改进中涉及的文字、图片、表格、程序代码及实验数据,除特别注明外,均由2zcode.Bob独立完成。未经2zcode官方书面许可,任何单位或个人不得擅自复制、传播、修改、转发或用于商业用途。如需引用本研究内容,请遵循学术规范,注明出处,并不得歪曲或误用相关结论。

本研究所使用的第三方开源工具、框架及数据资源均已在文中明确标注,并严格遵守其相应的开源许可协议。使用过程中无违反知识产权相关法规,且全部用于非商业性学术研究用途。

声明:本站所有项目资源都可以正常运行,亲测无错!而且我们录制了演示视频,在我们注明的环境版本下,项目运行效果完全和演示视频一致。客服QQ:下载须知